Warning:
JavaScript is turned OFF. None of the links on this page will work until it is reactivated.
If you need help turning JavaScript On, click here.
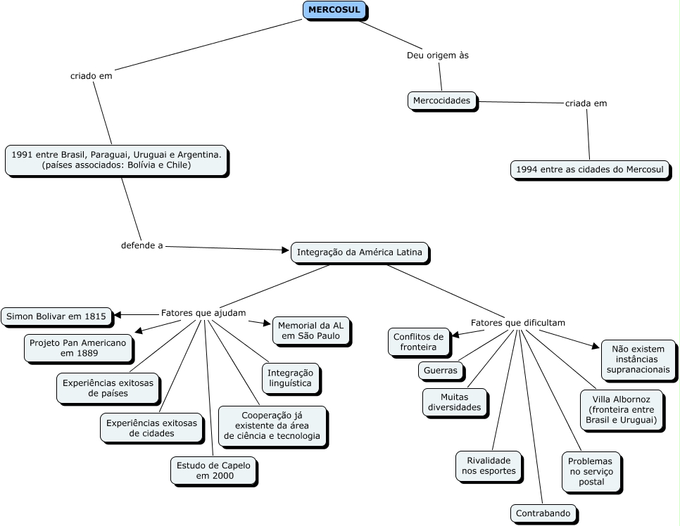
Esse mapa conceitual, produzido no IHMC CmapTools, tem a informação relacionada a: Mercosul, Integração da América Latina Fatores que dificultam Muitas diversidades, Integração da América Latina Fatores que ajudam Cooperação já existente da área de ciência e tecnologia, Integração da América Latina Fatores que dificultam Guerras, 1991 entre Brasil, Paraguai, Uruguai e Argentina. (países associados: Bolívia e Chile) defende a Integração da América Latina, Integração da América Latina Fatores que ajudam Estudo de Capelo em 2000, Mercocidades criada em 1994 entre as cidades do Mercosul, Integração da América Latina Fatores que dificultam Rivalidade nos esportes, Integração da América Latina Fatores que dificultam Conflitos de fronteira, Integração da América Latina Fatores que ajudam Projeto Pan Americano em 1889, Integração da América Latina Fatores que ajudam Memorial da AL em São Paulo, Integração da América Latina Fatores que ajudam Experiências exitosas de cidades, Integração da América Latina Fatores que dificultam Contrabando, Integração da América Latina Fatores que ajudam Integração linguística, Integração da América Latina Fatores que dificultam Não existem instâncias supranacionais, MERCOSUL Deu origem às Mercocidades, Integração da América Latina Fatores que ajudam Simon Bolivar em 1815, Integração da América Latina Fatores que ajudam Experiências exitosas de países, Integração da América Latina Fatores que dificultam Problemas no serviço postal, MERCOSUL criado em 1991 entre Brasil, Paraguai, Uruguai e Argentina. (países associados: Bolívia e Chile), Integração da América Latina Fatores que dificultam Villa Albornoz (fronteira entre Brasil e Uruguai)