Warning:
JavaScript is turned OFF. None of the links on this page will work until it is reactivated.
If you need help turning JavaScript On, click here.
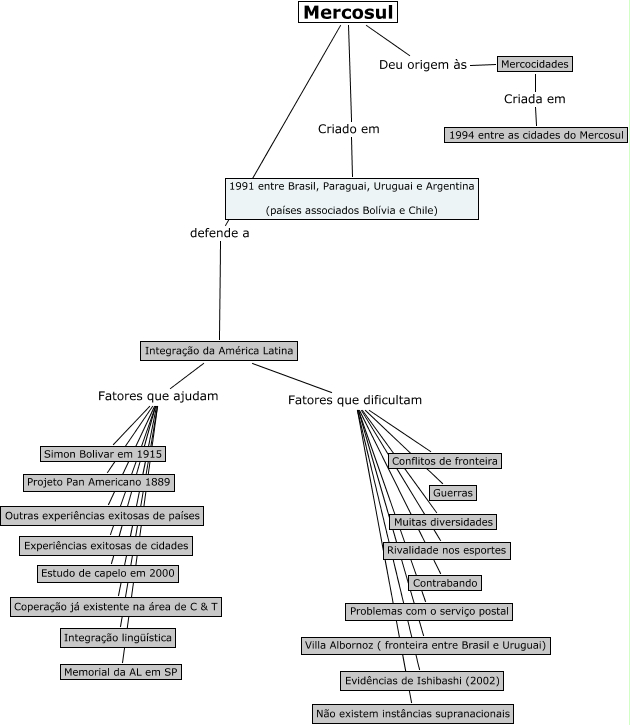
Esse mapa conceitual, produzido no IHMC CmapTools, tem a informação relacionada a: Mercosul, Integração da América Latina Fatores que ajudam Projeto Pan Americano 1889, Integração da América Latina Fatores que dificultam Villa Albornoz ( fronteira entre Brasil e Uruguai), Mercosul Deu origem às Mercocidades, Integração da América Latina Fatores que dificultam Conflitos de fronteira, Integração da América Latina Fatores que ajudam Memorial da AL em SP, Integração da América Latina Fatores que ajudam Outras experiências exitosas de países, Integração da América Latina Fatores que ajudam Integração lingüística, Integração da América Latina Fatores que dificultam Muitas diversidades, Integração da América Latina Fatores que dificultam Não existem instâncias supranacionais, Integração da América Latina Fatores que dificultam Problemas com o serviço postal, Integração da América Latina Fatores que ajudam Simon Bolivar em 1915, Integração da América Latina Fatores que ajudam Estudo de capelo em 2000, Mercosul defende a Integração da América Latina, Integração da América Latina Fatores que dificultam Guerras, 1991 entre Brasil, Paraguai, Uruguai e Argentina (países associados Bolívia e Chile) Criado em Mercosul, Integração da América Latina Fatores que dificultam Evidências de Ishibashi (2002), Integração da América Latina Fatores que dificultam Contrabando, Integração da América Latina Fatores que ajudam Experiências exitosas de cidades, Integração da América Latina Fatores que ajudam Coperação já existente na área de C & T, Mercocidades Criada em 1994 entre as cidades do Mercosul