WARNING:
JavaScript is turned OFF. None of the links on this concept map will
work until it is reactivated.
If you need help turning JavaScript On, click here.
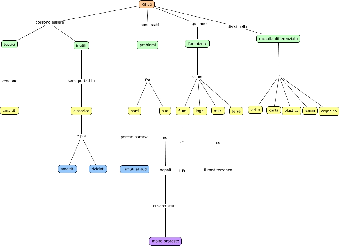
Questa Cmap, creata con IHMC CmapTools, contiene informazioni relative a: rifiuti, discarica e poi smaltiti, l'ambiente come laghi, inutili sono portati in discarica, raccolta differenziata in carta, tossici vengono smaltiti, problemi fra sud, raccolta differenziata in vetro, discarica e poi riciclati, Rifiuti divisi nella raccolta differenziata, problemi fra nord, l'ambiente come fiumi, raccolta differenziata in organico, sud es napoli, raccolta differenziata in secco, fiumi es il Po, Rifiuti ci sono stati problemi, Rifiuti possono essere tossici, napoli ci sono state molte proteste, mari es il mediterraneo, l'ambiente come mari