Warning:
JavaScript is turned OFF. None of the links on this page will work until it is reactivated.
If you need help turning JavaScript On, click here.
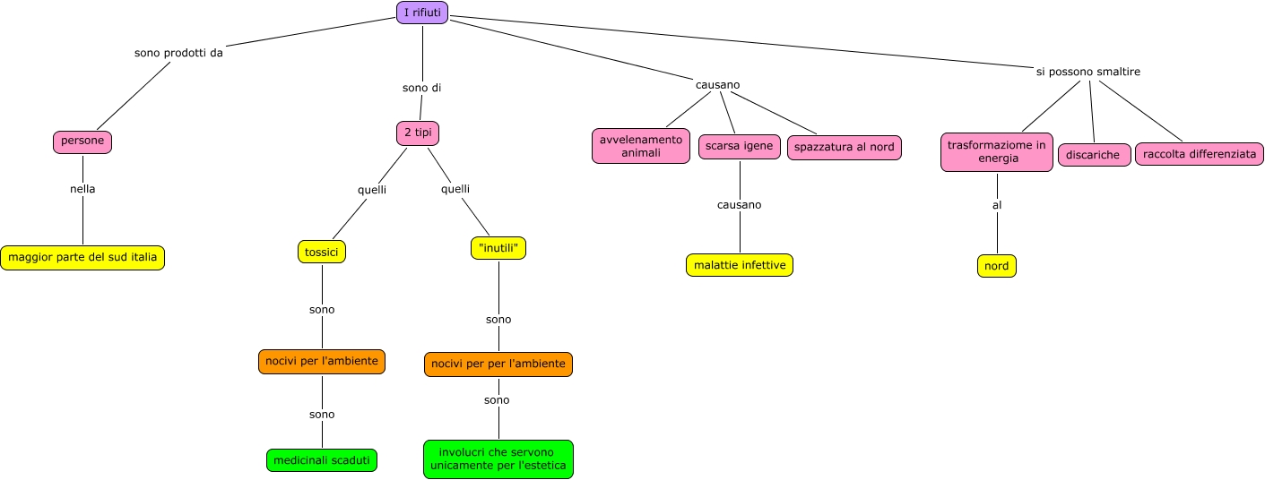
Questa Cmap, creata con IHMC CmapTools, contiene informazioni relative a: Rifiuti, nocivi per per l'ambiente sono involucri che servono unicamente per l'estetica, nocivi per l'ambiente sono medicinali scaduti, I rifiuti si possono smaltire raccolta differenziata, I rifiuti causano avvelenamento animali, trasformaziome in energia al nord, I rifiuti causano spazzatura al nord, I rifiuti sono di 2 tipi, I rifiuti sono prodotti da persone, 2 tipi quelli "inutili", scarsa igene causano malattie infettive, I rifiuti si possono smaltire discariche, 2 tipi quelli tossici, "inutili" sono nocivi per per l'ambiente, tossici sono nocivi per l'ambiente, I rifiuti si possono smaltire trasformaziome in energia, I rifiuti causano scarsa igene, persone nella maggior parte del sud italia