Warning:
JavaScript is turned OFF. None of the links on this page will work until it is reactivated.
If you need help turning JavaScript On, click here.
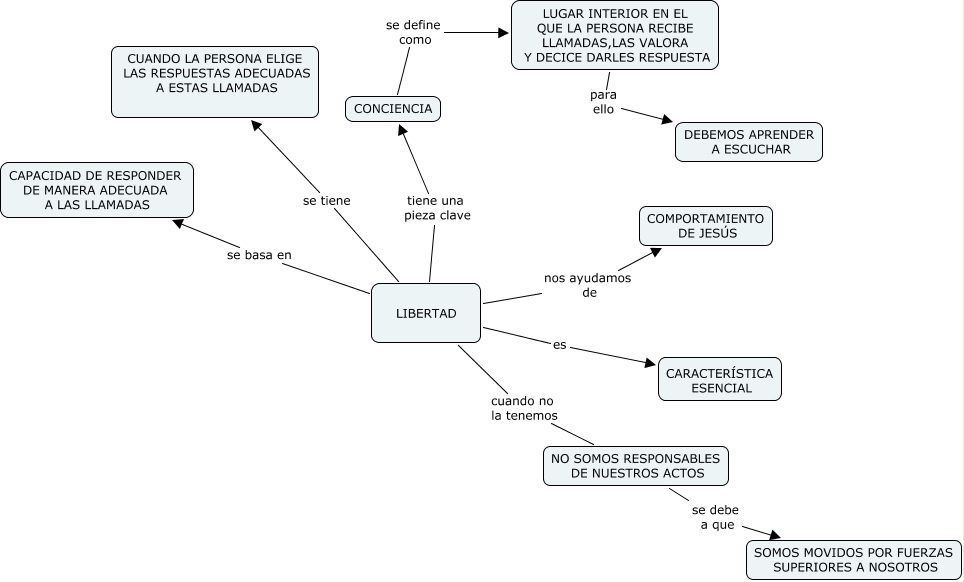
Este Cmap, tiene información relacionada con: EDUARDO Y KATO 3ºC, LIBERTAD nos ayudamos de COMPORTAMIENTO DE JESÚS, LIBERTAD es CARACTERÍSTICA ESENCIAL, LIBERTAD tiene una pieza clave CONCIENCIA, CONCIENCIA se define como LUGAR INTERIOR EN EL QUE LA PERSONA RECIBE LLAMADAS,LAS VALORA Y DECICE DARLES RESPUESTA, LIBERTAD se basa en CAPACIDAD DE RESPONDER DE MANERA ADECUADA A LAS LLAMADAS, LIBERTAD cuando no la tenemos NO SOMOS RESPONSABLES DE NUESTROS ACTOS, NO SOMOS RESPONSABLES DE NUESTROS ACTOS se debe a que SOMOS MOVIDOS POR FUERZAS SUPERIORES A NOSOTROS, LUGAR INTERIOR EN EL QUE LA PERSONA RECIBE LLAMADAS,LAS VALORA Y DECICE DARLES RESPUESTA para ello DEBEMOS APRENDER A ESCUCHAR, LIBERTAD se tiene CUANDO LA PERSONA ELIGE LAS RESPUESTAS ADECUADAS A ESTAS LLAMADAS