Warning:
JavaScript is turned OFF. None of the links on this page will work until it is reactivated.
If you need help turning JavaScript On, click here.
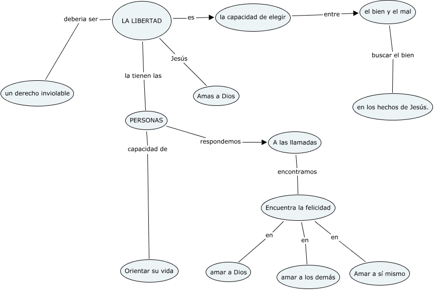
Este Cmap, tiene información relacionada con: libertad (guillermo pedrero y javier), Encuentra la felicidad en amar a los demás, A las llamadas encontramos Encuentra la felicidad, Encuentra la felicidad en Amar a sí mismo, LA LIBERTAD deberia ser un derecho inviolable, LA LIBERTAD Jesús Amas a Dios, la capacidad de elegir entre el bien y el mal, LA LIBERTAD es la capacidad de elegir, PERSONAS capacidad de Orientar su vida, el bien y el mal buscar el bien en los hechos de Jesús., Encuentra la felicidad en amar a Dios, LA LIBERTAD la tienen las PERSONAS, PERSONAS respondemos A las llamadas