Warning:
JavaScript is turned OFF. None of the links on this page will work until it is reactivated.
If you need help turning JavaScript On, click here.
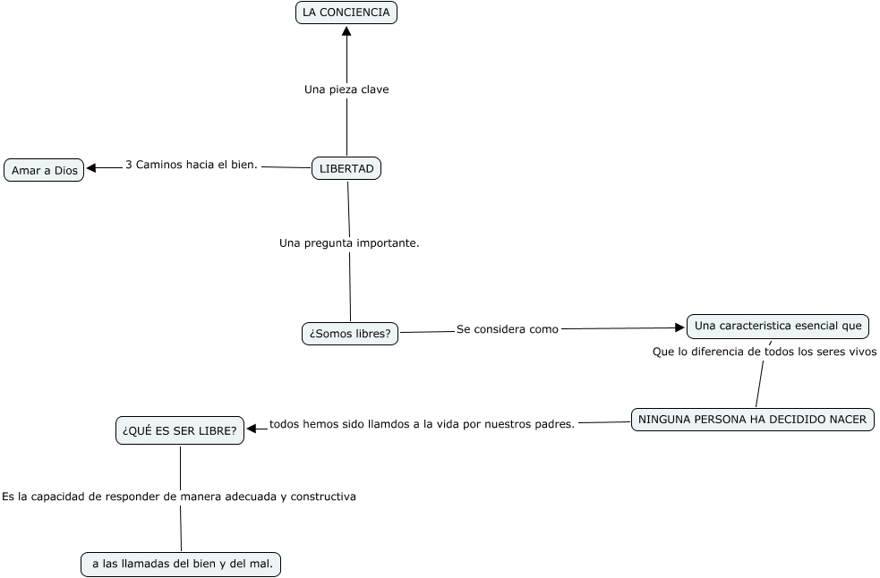
Este Cmap, tiene información relacionada con: LIBERTAD (REBECA Y ELISA), ¿Somos libres? Se considera como Una caracteristica esencial que, LIBERTAD Una pieza clave LA CONCIENCIA, NINGUNA PERSONA HA DECIDIDO NACER todos hemos sido llamdos a la vida por nuestros padres. ¿QUÉ ES SER LIBRE?, LIBERTAD Una pregunta importante. ¿Somos libres?, ¿QUÉ ES SER LIBRE? Es la capacidad de responder de manera adecuada y constructiva a las llamadas del bien y del mal., Una caracteristica esencial que Que lo diferencia de todos los seres vivos NINGUNA PERSONA HA DECIDIDO NACER, LIBERTAD 3 Caminos hacia el bien. Amar a Dios