Warning:
JavaScript is turned OFF. None of the links on this page will work until it is reactivated.
If you need help turning JavaScript On, click here.
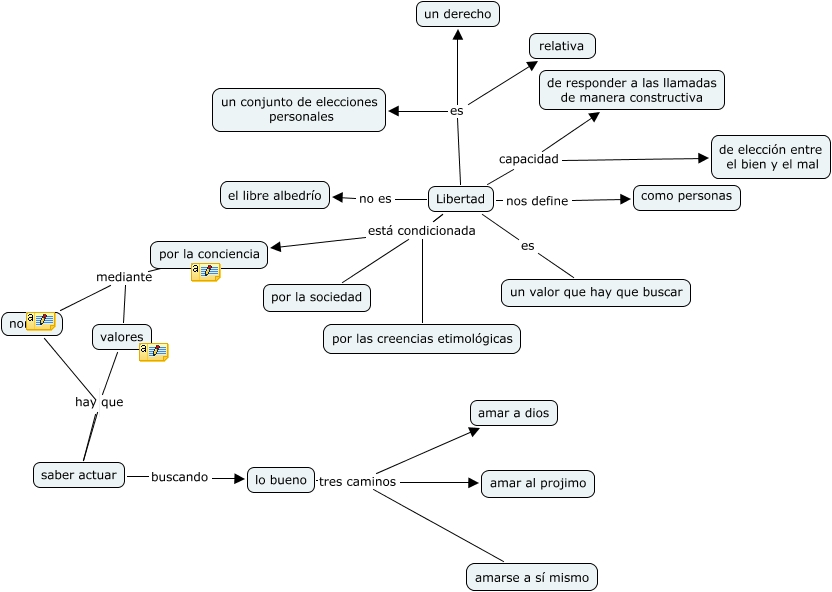
Este Cmap, tiene información relacionada con: Libertad (Eloy y Carlos), Libertad capacidad de responder a las llamadas de manera constructiva, lo bueno tres caminos amarse a sí mismo, lo bueno tres caminos amar al projimo, por la conciencia mediante valores, Libertad es un valor que hay que buscar, lo bueno tres caminos amar a dios, saber actuar buscando lo bueno, por la conciencia mediante normas, Libertad está condicionada por la sociedad, Libertad es un conjunto de elecciones personales, Libertad está condicionada por la conciencia, Libertad es un derecho, Libertad está condicionada por las creencias etimológicas, Libertad está condicionada por la sociedad, valores hay que saber actuar, Libertad capacidad de elección entre el bien y el mal, Libertad es relativa, Libertad no es el libre albedrío, normas saber actuar, Libertad está condicionada por la conciencia