Warning:
JavaScript is turned OFF. None of the links on this page will work until it is reactivated.
If you need help turning JavaScript On, click here.
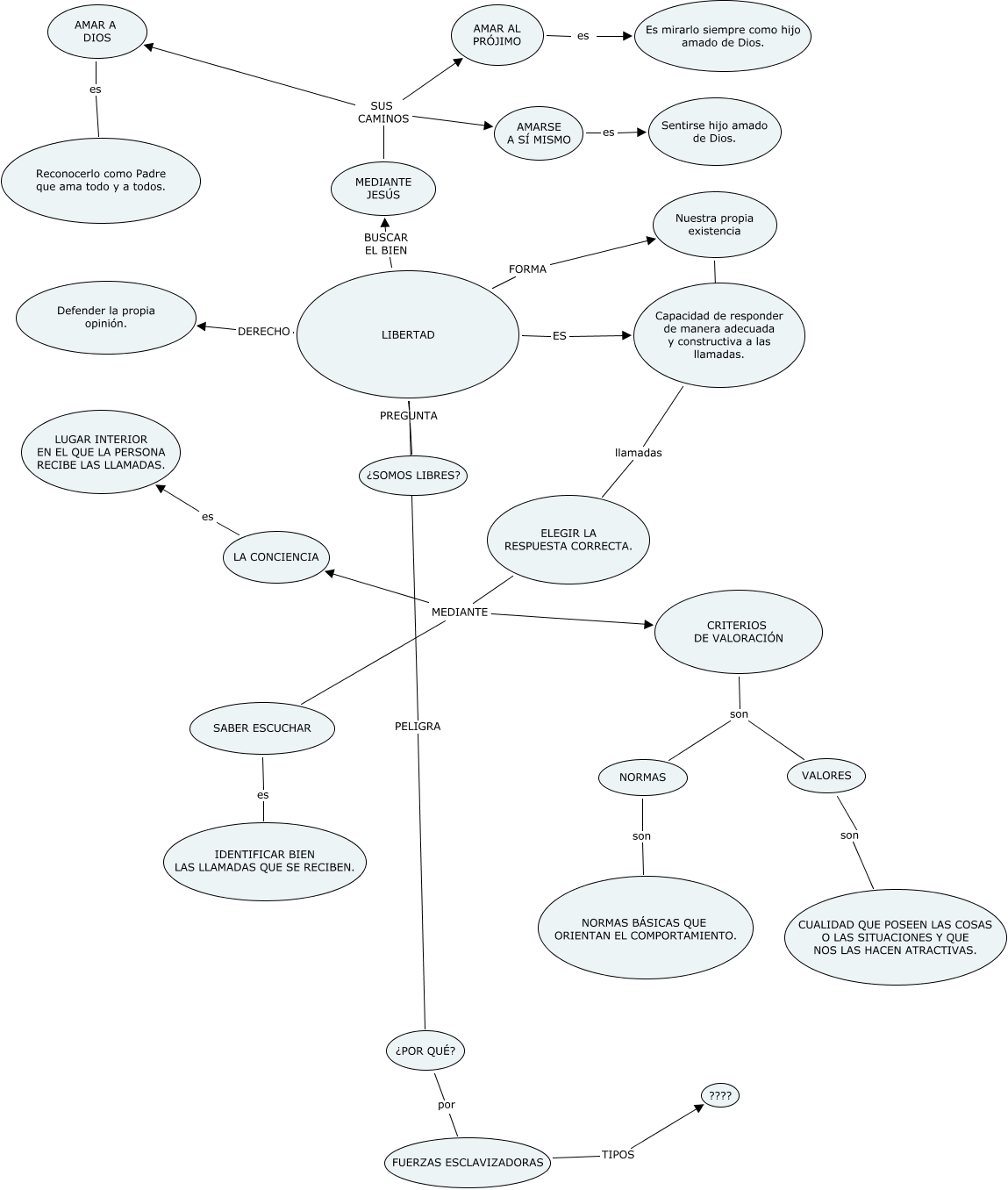
Este Cmap, tiene información relacionada con: La libertad (Luis Francisco Herranz), LIBERTAD DERECHO Defender la propia opinión., ¿POR QUÉ? por FUERZAS ESCLAVIZADORAS, LIBERTAD FORMA Nuestra propia existencia, Capacidad de responder de manera adecuada y constructiva a las llamadas. llamadas ELEGIR LA RESPUESTA CORRECTA., CRITERIOS DE VALORACIÓN son VALORES, LIBERTAD PELIGRA ¿POR QUÉ?, ELEGIR LA RESPUESTA CORRECTA. MEDIANTE CRITERIOS DE VALORACIÓN, SABER ESCUCHAR es IDENTIFICAR BIEN LAS LLAMADAS QUE SE RECIBEN., MEDIANTE JESÚS SUS CAMINOS AMARSE A SÍ MISMO, LIBERTAD PREGUNTA ¿SOMOS LIBRES?, AMARSE A SÍ MISMO es Sentirse hijo amado de Dios., ELEGIR LA RESPUESTA CORRECTA. MEDIANTE SABER ESCUCHAR, CRITERIOS DE VALORACIÓN son NORMAS, FUERZAS ESCLAVIZADORAS TIPOS ????, NORMAS son NORMAS BÁSICAS QUE ORIENTAN EL COMPORTAMIENTO., LIBERTAD BUSCAR EL BIEN MEDIANTE JESÚS, AMAR A DIOS es Reconocerlo como Padre que ama todo y a todos., LA CONCIENCIA es LUGAR INTERIOR EN EL QUE LA PERSONA RECIBE LAS LLAMADAS., MEDIANTE JESÚS SUS CAMINOS AMAR AL PRÓJIMO, LIBERTAD ES Capacidad de responder de manera adecuada y constructiva a las llamadas.