Warning:
JavaScript is turned OFF. None of the links on this page will work until it is reactivated.
If you need help turning JavaScript On, click here.
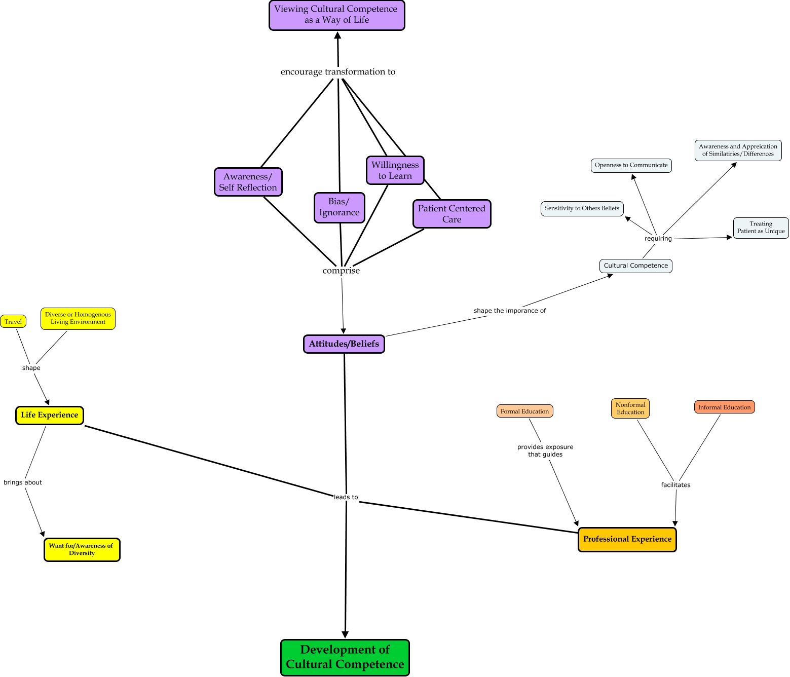
This Concept Map, created with IHMC CmapTools, has information related to: Development of Cultural Competence Combined Draft 4, Life Experience leads to Development of Cultural Competence, Bias/ Ignorance encourage transformation to Viewing Cultural Competence as a Way of Life, Awareness/ Self Reflection encourage transformation to Viewing Cultural Competence as a Way of Life, Professional Experience leads to Development of Cultural Competence, Patient Centered Care encourage transformation to Viewing Cultural Competence as a Way of Life, Cultural Competence requiring Sensitivity to Others Beliefs, Travel shape Life Experience, Attitudes/Beliefs leads to Development of Cultural Competence, Cultural Competence requiring Openness to Communicate, Diverse or Homogenous Living Environment shape Life Experience, Nonformal Education facilitates Professional Experience, Cultural Competence requiring Treating Patient as Unique, Informal Education facilitates Professional Experience, Willingness to Learn encourage transformation to Viewing Cultural Competence as a Way of Life, Attitudes/Beliefs shape the imporance of Cultural Competence, Cultural Competence requiring Awareness and Appreication of Similatiries/Differences, Life Experience brings about Want for/Awareness of Diversity, Formal Education provides exposure that guides Professional Experience