Warning:
JavaScript is turned OFF. None of the links on this page will work until it is reactivated.
If you need help turning JavaScript On, click here.
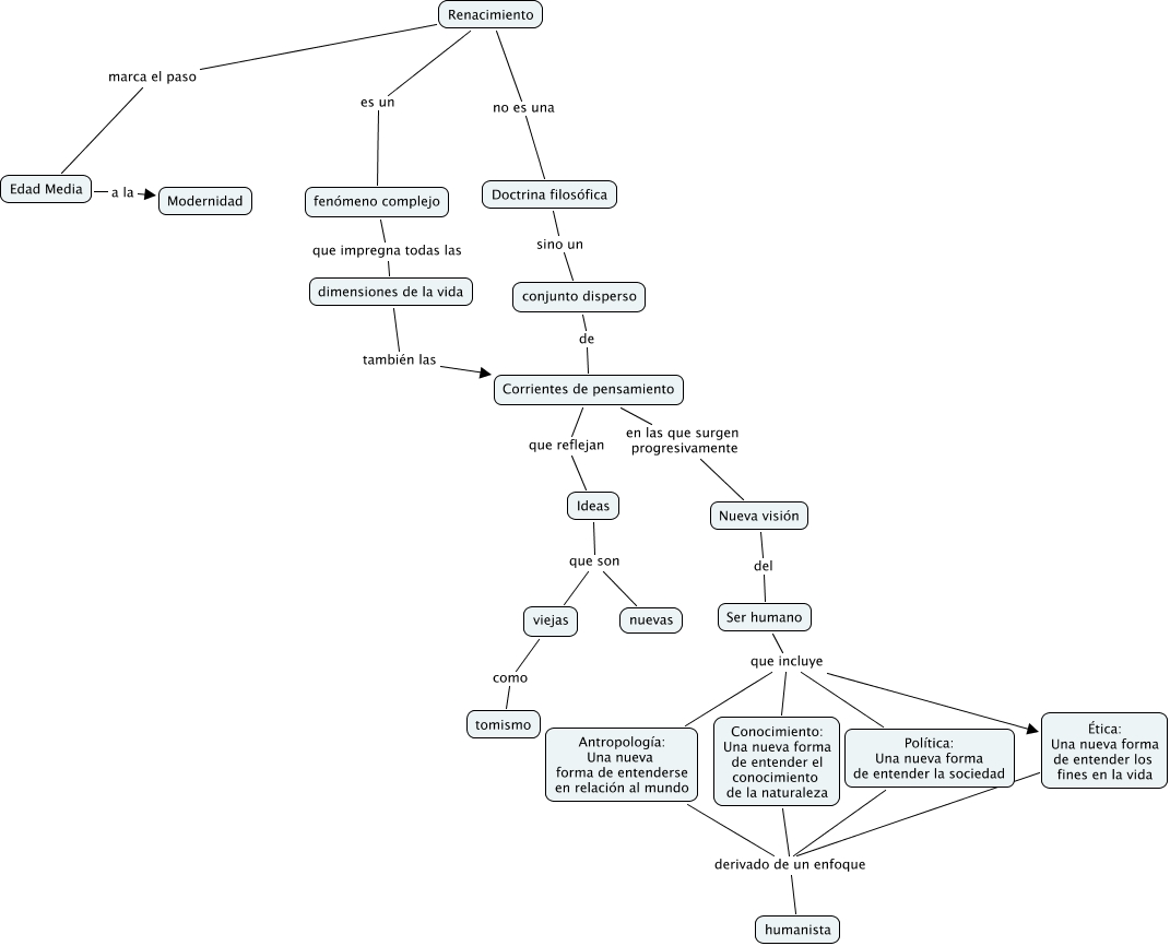
Este Cmap, tiene información relacionada con: Renacimiento Intro, Ser humano que incluye Antropología: Una nueva forma de entenderse en relación al mundo, Ser humano que incluye Conocimiento: Una nueva forma de entender el conocimiento de la naturaleza, conjunto disperso de Corrientes de pensamiento, Renacimiento marca el paso Edad Media, Renacimiento no es una Doctrina filosófica, Ser humano que incluye Política: Una nueva forma de entender la sociedad, fenómeno complejo que impregna todas las dimensiones de la vida, Corrientes de pensamiento que reflejan Ideas, Política: Una nueva forma de entender la sociedad derivado de un enfoque humanista, Corrientes de pensamiento en las que surgen progresivamente Nueva visión, Renacimiento es un fenómeno complejo, dimensiones de la vida también las Corrientes de pensamiento, Ideas que son nuevas, Doctrina filosófica sino un conjunto disperso, Nueva visión del Ser humano, Edad Media a la Modernidad, Conocimiento: Una nueva forma de entender el conocimiento de la naturaleza derivado de un enfoque humanista, Ideas que son viejas, Ética: Una nueva forma de entender los fines en la vida derivado de un enfoque humanista, Ser humano que incluye Ética: Una nueva forma de entender los fines en la vida