Warning:
JavaScript is turned OFF. None of the links on this page will work until it is reactivated.
If you need help turning JavaScript On, click here.
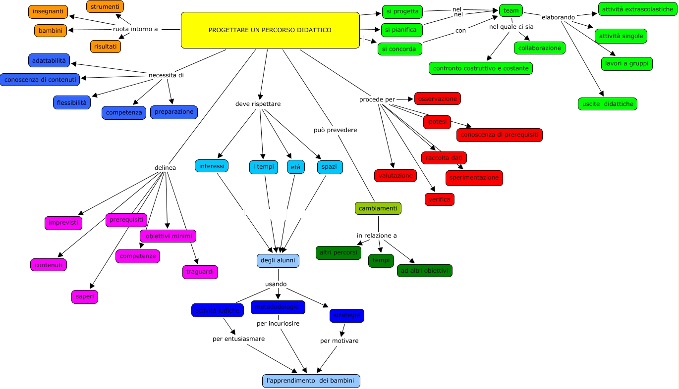
Questa Mappa Concettuale ha informazioni correlate a: percorso didattico vella, interessi degli alunni, PROGETTARE UN PERCORSO DIDATTICO deve rispettare interessi, PROGETTARE UN PERCORSO DIDATTICO ruota intorno a risultati, PROGETTARE UN PERCORSO DIDATTICO necessita di conoscenza di contenuti, attività ludiche per entusiasmare l'apprendimento dei bambini, PROGETTARE UN PERCORSO DIDATTICO procede per raccolta dati, PROGETTARE UN PERCORSO DIDATTICO deve rispettare spazi, PROGETTARE UN PERCORSO DIDATTICO necessita di competenza, PROGETTARE UN PERCORSO DIDATTICO deve rispettare età, PROGETTARE UN PERCORSO DIDATTICO si progetta, team elaborando lavori a gruppi, degli alunni usando metododologie, PROGETTARE UN PERCORSO DIDATTICO delinea obiettivi minimi, cambiamenti in relazione a altri percorsi, si pianifica nel team, PROGETTARE UN PERCORSO DIDATTICO procede per verifica, PROGETTARE UN PERCORSO DIDATTICO delinea competenze, PROGETTARE UN PERCORSO DIDATTICO ruota intorno a bambini, PROGETTARE UN PERCORSO DIDATTICO ruota intorno a strumenti, metododologie per incuriosire l'apprendimento dei bambini