WARNING:
JavaScript is turned OFF. None of the links on this concept map will
work until it is reactivated.
If you need help turning JavaScript On, click here.
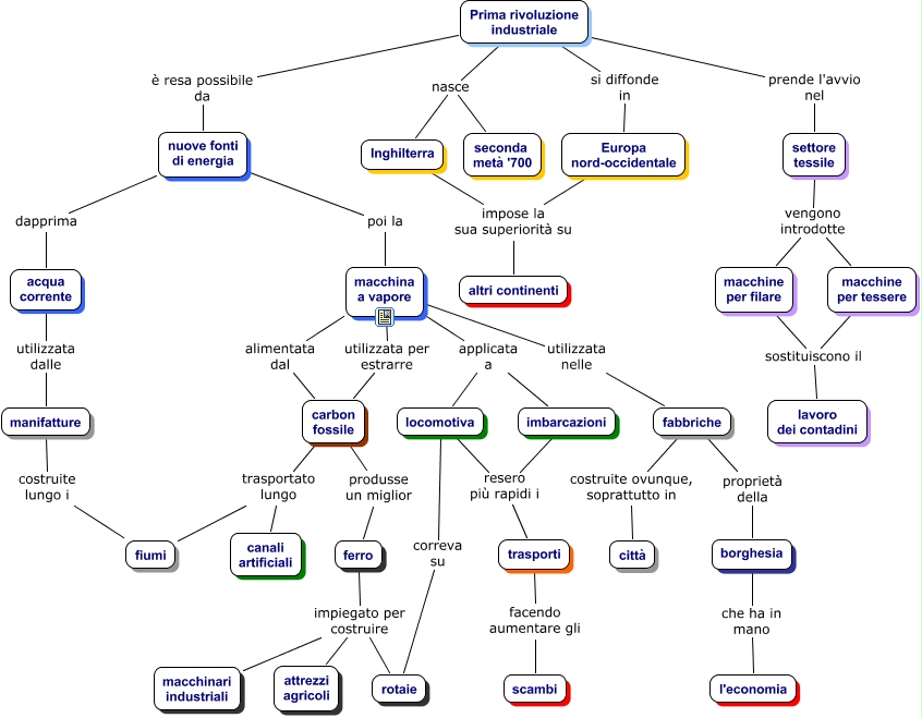
Questa Cmap, creata con IHMC CmapTools, contiene informazioni relative a: 333) Prima rivoluzione industriale, macchine per tessere sostituiscono il lavoro dei contadini, macchina a vapore utilizzata nelle fabbriche, fabbriche costruite ovunque, soprattutto in città, nuove fonti di energia dapprima acqua corrente, macchina a vapore alimentata dal carbon fossile, macchina a vapore applicata a imbarcazioni, macchine per filare sostituiscono il lavoro dei contadini, carbon fossile trasportato lungo fiumi, locomotiva resero più rapidi i trasporti, manifatture costruite lungo i fiumi, Inghilterra impose la sua superiorità su altri continenti, Prima rivoluzione industriale si diffonde in Europa nord-occidentale, locomotiva correva su rotaie, borghesia che ha in mano l'economia, ferro impiegato per costruire attrezzi agricoli, nuove fonti di energia poi la macchina a vapore, acqua corrente utilizzata dalle manifatture, carbon fossile produsse un miglior ferro, Prima rivoluzione industriale nasce Inghilterra, macchina a vapore applicata a locomotiva