WARNING:
JavaScript is turned OFF. None of the links on this concept map will
work until it is reactivated.
If you need help turning JavaScript On, click here.
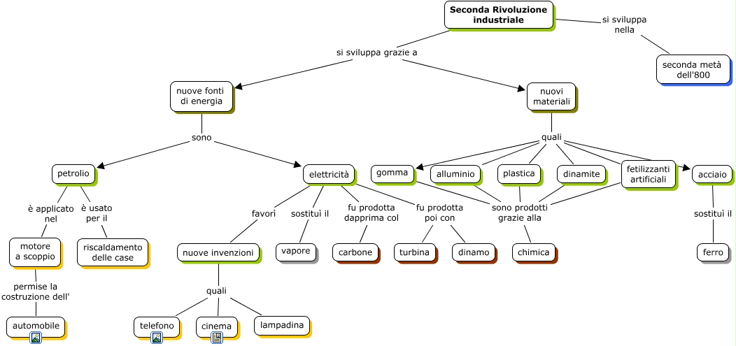
Questa Cmap, creata con IHMC CmapTools, contiene informazioni relative a: 334) Seconda Rivoluzione industriale, Seconda Rivoluzione industriale si sviluppa grazie a nuovi materiali, elettricità favorì nuove invenzioni, Seconda Rivoluzione industriale si sviluppa grazie a nuove fonti di energia, nuovi materiali quali plastica, elettricità sostituì il vapore, motore a scoppio permise la costruzione dell' automobile, nuove invenzioni quali lampadina, elettricità fu prodotta dapprima col carbone, elettricità fu prodotta poi con dinamo, gomma sono prodotti grazie alla chimica, nuovi materiali quali acciaio, acciaio sostituì il ferro, nuovi materiali quali fetilizzanti artificiali, petrolio è usato per il riscaldamento delle case, plastica sono prodotti grazie alla chimica, alluminio sono prodotti grazie alla chimica, elettricità fu prodotta poi con turbina, nuove fonti di energia sono elettricità, nuove invenzioni quali cinema, nuove invenzioni quali telefono