Warning:
JavaScript is turned OFF. None of the links on this page will work until it is reactivated.
If you need help turning JavaScript On, click here.
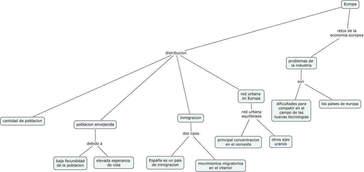
Este Cmap, tiene información relacionada con: europa-inicio(sofia y cristina), red urbana en Europa red urbana equilibrada otros ejes uranos, Europa distribucion red urbana en Europa, inmigracion dos tipos España es un pais de inmigracion, red urbana en Europa red urbana equilibrada principal concentracion en el noroeste, Europa retos de la economia europea problemas de la industria, inmigracion dos tipos movimientos migratorios en el interior, poblacion envejecida debido a baja fecundidad de la poblacion, Europa distribucion cantidad de poblacion, Europa distribucion inmigracion, problemas de la industria son los paises de europa, problemas de la industria son dificultades para competir en el campo de las nuevas tecnologias, poblacion envejecida debido a elevada esperanza de vida, Europa distribucion poblacion envejecida