Warning:
JavaScript is turned OFF. None of the links on this page will work until it is reactivated.
If you need help turning JavaScript On, click here.
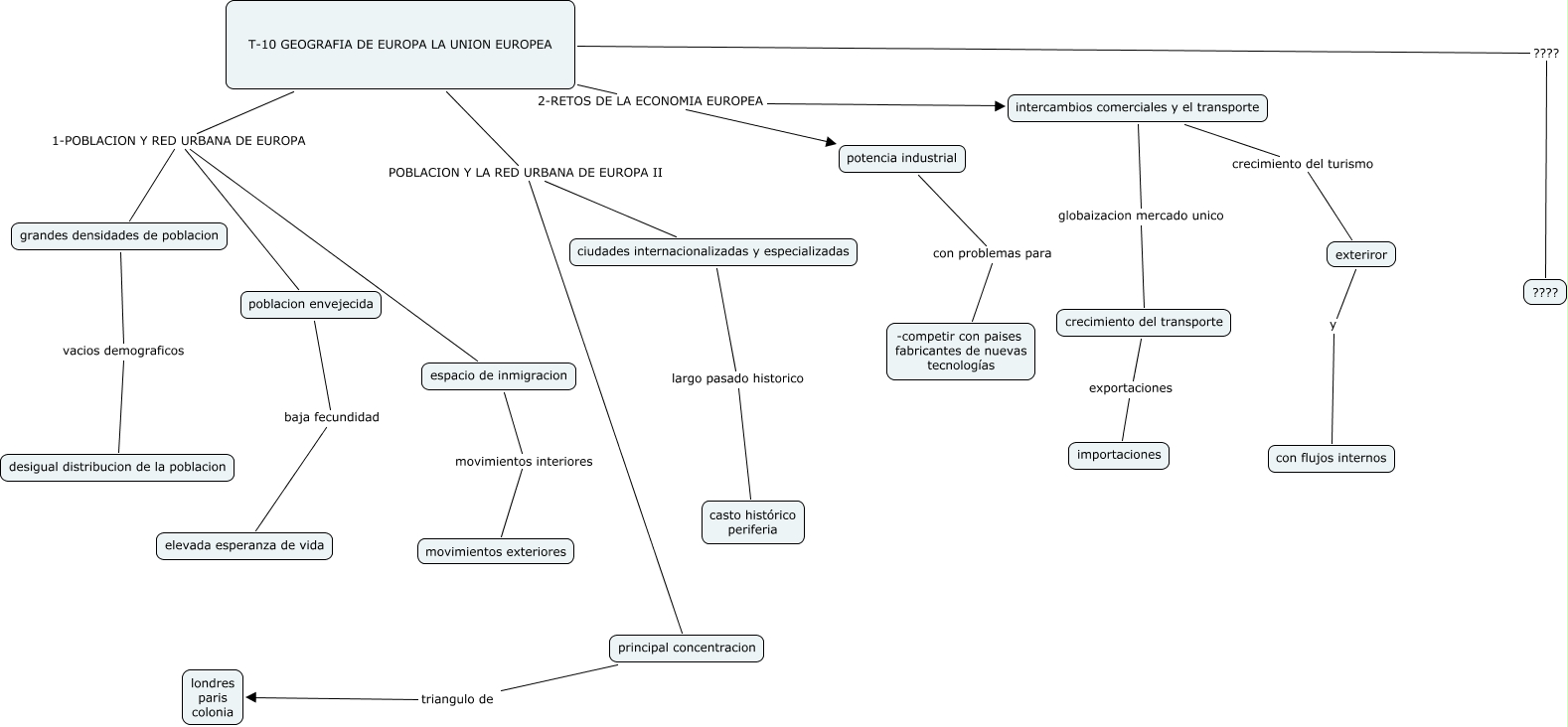
Este Cmap, tiene información relacionada con: europa_inicio(sergio y claudia), T-10 GEOGRAFIA DE EUROPA LA UNION EUROPEA 2-RETOS DE LA ECONOMIA EUROPEA intercambios comerciales y el transporte, potencia industrial con problemas para -competir con paises fabricantes de nuevas tecnologías, T-10 GEOGRAFIA DE EUROPA LA UNION EUROPEA 1-POBLACION Y RED URBANA DE EUROPA espacio de inmigracion, ciudades internacionalizadas y especializadas largo pasado historico casto histórico periferia, poblacion envejecida baja fecundidad elevada esperanza de vida, T-10 GEOGRAFIA DE EUROPA LA UNION EUROPEA ???? ????, T-10 GEOGRAFIA DE EUROPA LA UNION EUROPEA 2-RETOS DE LA ECONOMIA EUROPEA potencia industrial, exteriror y con flujos internos, T-10 GEOGRAFIA DE EUROPA LA UNION EUROPEA POBLACION Y LA RED URBANA DE EUROPA II principal concentracion, T-10 GEOGRAFIA DE EUROPA LA UNION EUROPEA POBLACION Y LA RED URBANA DE EUROPA II ciudades internacionalizadas y especializadas, principal concentracion triangulo de londres paris colonia, intercambios comerciales y el transporte crecimiento del turismo exteriror, grandes densidades de poblacion vacios demograficos desigual distribucion de la poblacion, crecimiento del transporte exportaciones importaciones, T-10 GEOGRAFIA DE EUROPA LA UNION EUROPEA 1-POBLACION Y RED URBANA DE EUROPA grandes densidades de poblacion, intercambios comerciales y el transporte globaizacion mercado unico crecimiento del transporte, T-10 GEOGRAFIA DE EUROPA LA UNION EUROPEA 1-POBLACION Y RED URBANA DE EUROPA poblacion envejecida, espacio de inmigracion movimientos interiores movimientos exteriores