Warning:
JavaScript is turned OFF. None of the links on this page will work until it is reactivated.
If you need help turning JavaScript On, click here.
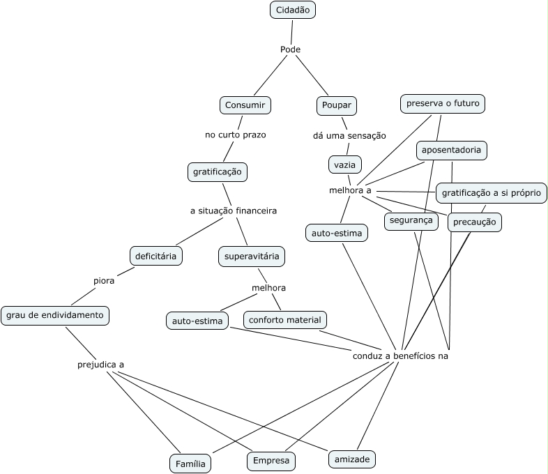
Esse mapa conceitual, produzido no IHMC CmapTools, tem a informação relacionada a: ConsumirXPoupar, grau de endividamento prejudica a Família, segurança conduz a benefícios na amizade, aposentadoria conduz a benefícios na Empresa, auto-estima conduz a benefícios na amizade, conforto material conduz a benefícios na Empresa, preserva o futuro conduz a benefícios na Empresa, precaução conduz a benefícios na Empresa, grau de endividamento prejudica a Empresa, precaução conduz a benefícios na amizade, preserva o futuro conduz a benefícios na amizade, gratificação a si próprio conduz a benefícios na amizade, conforto material conduz a benefícios na Família, gratificação a si próprio conduz a benefícios na Família, precaução conduz a benefícios na Família, Cidadão Pode Consumir, segurança conduz a benefícios na Família, vazia melhora a precaução, superavitária melhora auto-estima, auto-estima conduz a benefícios na Família, gratificação a situação financeira deficitária