WARNING:
JavaScript is turned OFF. None of the links on this concept map will
work until it is reactivated.
If you need help turning JavaScript On, click here.
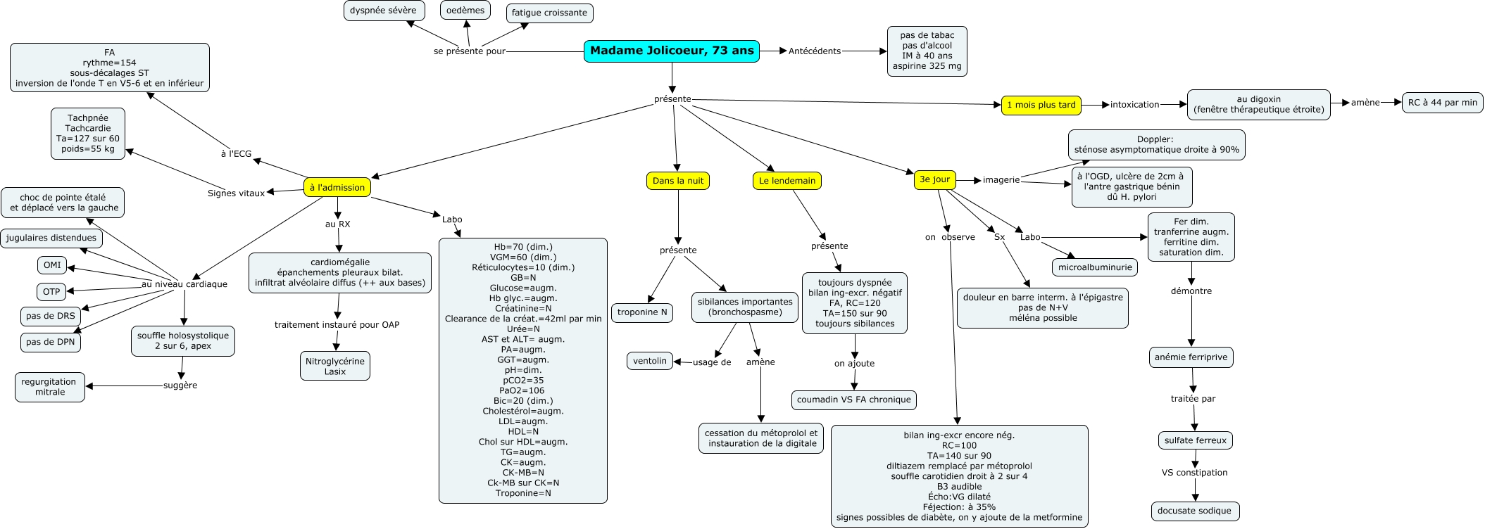
Cette carte de concepts créée avec IHMC CmapTools traite de: APP5 Multi, toujours dyspnée bilan ing-excr. négatif FA, RC=120 TA=150 sur 90 toujours sibilances on ajoute coumadin VS FA chronique, anémie ferriprive traitée par sulfate ferreux, Dans la nuit présente sibilances importantes (bronchospasme), à l'admission à l'ECG FA rythme=154 sous-décalages ST inversion de l'onde T en V5-6 et en inférieur, 3e jour imagerie à l'OGD, ulcère de 2cm à l'antre gastrique bénin dû H. pylori, à l'admission Signes vitaux Tachpnée Tachcardie Ta=127 sur 60 poids=55 kg, 3e jour Sx douleur en barre interm. à l'épigastre pas de N+V méléna possible, 3e jour on observe bilan ing-excr encore nég. RC=100 TA=140 sur 90 diltiazem remplacé par métoprolol souffle carotidien droit à 2 sur 4 B3 audible Écho:VG dilaté Féjection: à 35% signes possibles de diabète, on y ajoute de la metformine, Madame Jolicoeur, 73 ans se présente pour oedèmes, 3e jour imagerie Doppler: sténose asymptomatique droite à 90%, 1 mois plus tard intoxication au digoxin (fenêtre thérapeutique étroite), à l'admission au niveau cardiaque OTP, Madame Jolicoeur, 73 ans Antécédents pas de tabac pas d'alcool IM à 40 ans aspirine 325 mg, à l'admission au niveau cardiaque OMI, au digoxin (fenêtre thérapeutique étroite) amène RC à 44 par min, à l'admission au niveau cardiaque pas de DRS, Madame Jolicoeur, 73 ans se présente pour dyspnée sévère, souffle holosystolique 2 sur 6, apex suggère regurgitation mitrale, Madame Jolicoeur, 73 ans présente à l'admission, à l'admission Labo Hb=70 (dim.) VGM=60 (dim.) Réticulocytes=10 (dim.) GB=N Glucose=augm. Hb glyc.=augm. Créatinine=N Clearance de la créat.=42ml par min Urée=N AST et ALT= augm. PA=augm. GGT=augm. pH=dim. pCO2=35 PaO2=106 Bic=20 (dim.) Cholestérol=augm. LDL=augm. HDL=N Chol sur HDL=augm. TG=augm. CK=augm. CK-MB=N Ck-MB sur CK=N Troponine=N