WARNING:
JavaScript is turned OFF. None of the links on this concept map will
work until it is reactivated.
If you need help turning JavaScript On, click here.
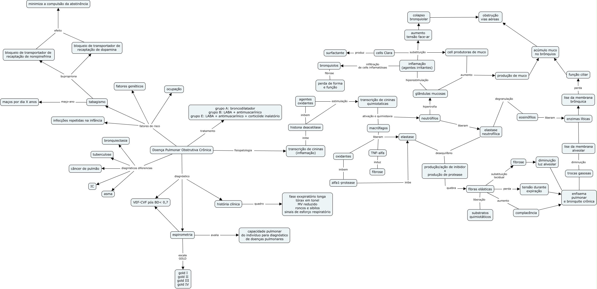
This Concept Map, created with IHMC CmapTools, has information related to: DPOC, eosinófilos liberam enzimas líticas, complacência enfisema pulmonar e bronquite crônica, histona deacetilase estimulação transcrição de cininas quimiotaticas, função ciliar acúmulo muco no brônquios, TNF-alfa induz fibrose, Doença Pulmonar Obstrutiva Crônica tratamento grupo A: broncodilatador grupo B: LABA + antimuscarínico grupo E: LABA + antimuscarínico + corticóide inalatório, agentes oxidantes estimulação transcrição de cininas quimiotaticas, tensão durante expiração enfisema pulmonar e bronquite crônica, Doença Pulmonar Obstrutiva Crônica diagnísticos diferencias câncer de pulmão, Doença Pulmonar Obstrutiva Crônica diagnóstico espirometria, trocas gasosas enfisema pulmonar e bronquite crônica, colapso bronquiolar obstrução vias aéreas, enzimas líticas lise da membrana alveolar, história clínica quadro fase exxpiratório longa tórax em tonel MV reduzido roncos e sibilos sinais de esforço respiratório, fibras elásticas liberação substratos quimiotáticos, tabagismo maço-ano maços por dia X anos, Doença Pulmonar Obstrutiva Crônica diagnóstico VEF-CVF pós BD< 0,7, cells Clara produz surfactante, inflamação (agentes irritantes) hiperestimulação glândulas mucosas, lise da membrana alveolar diminuição trocas gasosas