Warning:
JavaScript is turned OFF. None of the links on this page will work until it is reactivated.
If you need help turning JavaScript On, click here.
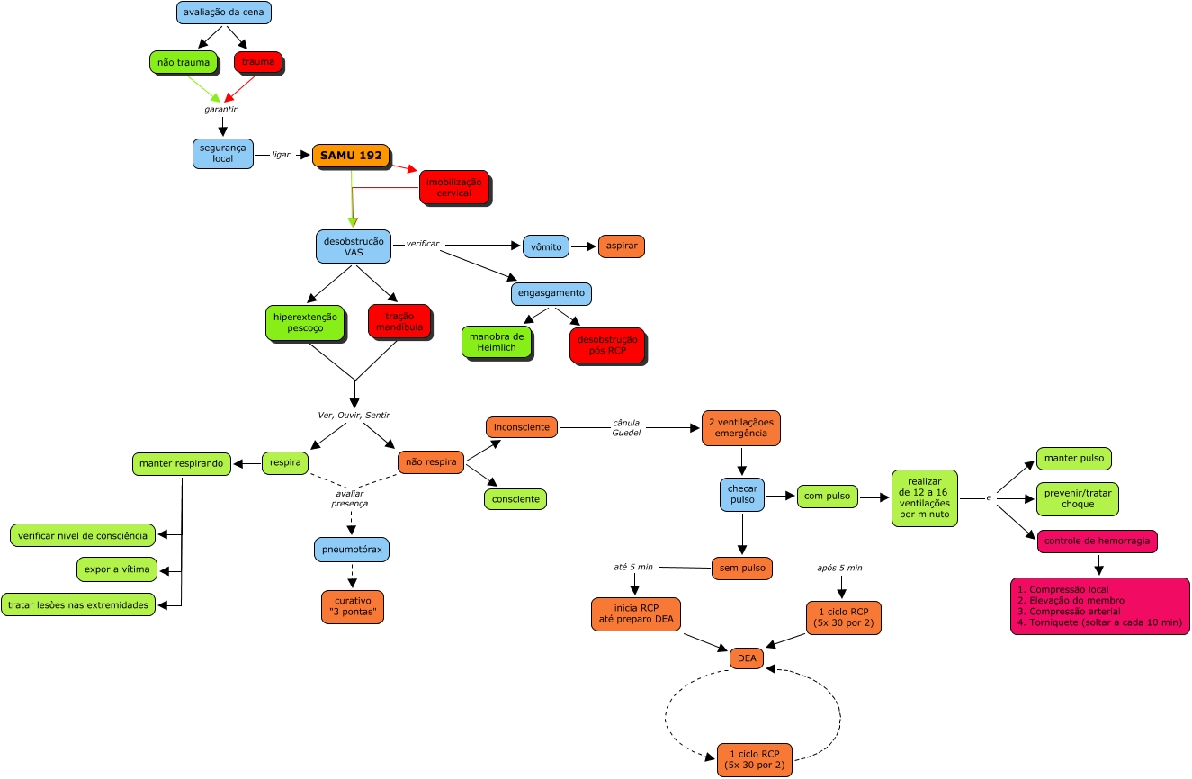
Esse mapa conceitual, produzido no IHMC CmapTools, tem a informação relacionada a: Urgência, realizar de 12 a 16 ventilações por minuto e manter pulso, avaliação da cena trauma, vômito aspirar, 1 ciclo RCP (5x 30 por 2) DEA, com pulso realizar de 12 a 16 ventilações por minuto, hiperextenção pescoço Ver, Ouvir, Sentir não respira, engasgamento manobra de Heimlich, pneumotórax curativo "3 pontas", inconsciente cânula Guedel 2 ventilaçãoes emergência, 2 ventilaçãoes emergência checar pulso, manter respirando tratar lesòes nas extremidades, avaliação da cena não trauma, manter respirando verificar nivel de consciência, tração mandíbula Ver, Ouvir, Sentir respira, inicia RCP até preparo DEA DEA, checar pulso sem pulso, desobstrução VAS hiperextenção pescoço, sem pulso até 5 min inicia RCP até preparo DEA, não respira inconsciente, não trauma garantir segurança local