Warning:
JavaScript is turned OFF. None of the links on this page will work until it is reactivated.
If you need help turning JavaScript On, click here.
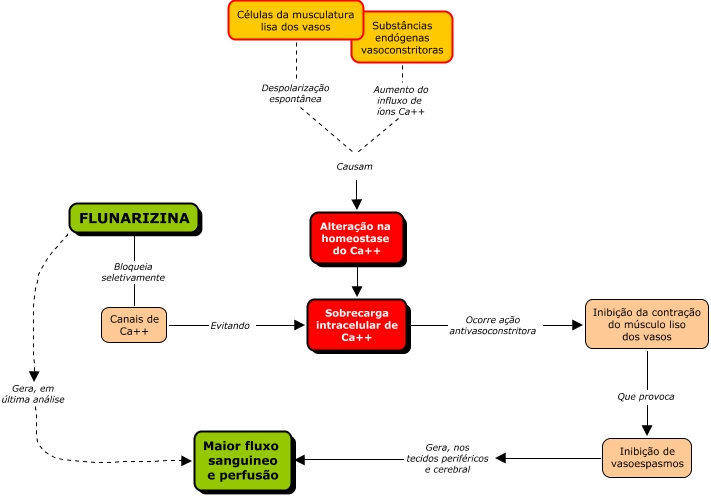
Esse mapa conceitual, produzido no IHMC CmapTools, tem a informação relacionada a: Flunarizina, FLUNARIZINA Bloqueia seletivamente Canais de Ca++, Células da musculatura lisa dos vasos Despolarização espontânea Causam, Substâncias endógenas vasoconstritoras Aumento do influxo de íons Ca++ Causam, FLUNARIZINA Gera, em última análise Maior fluxo sanguineo e perfusão, Inibição da contração do músculo liso dos vasos Que provoca Inibição de vasoespasmos, Sobrecarga intracelular de Ca++ Ocorre ação antivasoconstritora Inibição da contração do músculo liso dos vasos, Causam Alteração na homeostase do Ca++, Alteração na homeostase do Ca++ Sobrecarga intracelular de Ca++, Inibição de vasoespasmos Gera, nos tecidos periféricos e cerebral Maior fluxo sanguineo e perfusão, Canais de Ca++ Evitando Sobrecarga intracelular de Ca++