WARNING:
JavaScript is turned OFF. None of the links on this concept map will
work until it is reactivated.
If you need help turning JavaScript On, click here.
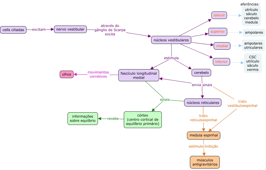
Esse mapa conceitual, produzido no IHMC CmapTools, tem a informação relacionada a: equilíbrio1, núcleos vestibulares estimula cerebelo, núcleos reticulares trato reticuloespinhal medula espinhal, núcleos reticulares sinais córtex (centro cortical de equilíbrio primário), cells ciliadas excitam nervo vestibular, cerebelo envia sinais trato vestibuloespinhal, fascículo longitudinal medial sinais córtex (centro cortical de equilíbrio primário), lateral utrículo sáculo cerebelo medula, núcleos vestibulares superior, inferior CSC utrículo sáculo vermis, núcleos vestibulares medial, nervo vestibular através do gânglio de Scarpa excita núcleos vestibulares, trato vestibuloespinhal medula espinhal, medula espinhal estímulo/inibição músculos antigravitários, medial ampolares utriculares, núcleos vestibulares inferior, córtex (centro cortical de equilíbrio primário) recebe informações sobre equiíbrio, núcleos vestibulares estimula fascículo longitudinal medial, núcleos vestibulares lateral, superior ampolares, fascículo longitudinal medial movimentos corretivos olhos