Warning:
JavaScript is turned OFF. None of the links on this page will work until it is reactivated.
If you need help turning JavaScript On, click here.
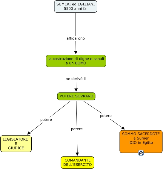
Questa Cmap, creata con IHMC CmapTools, contiene informazioni relative a: Potere sovrano, POTERE SOVRANO potere SOMMO SACERDOTE a Sumer DIO in Egitto, POTERE SOVRANO potere LEGISLATORE E GIUDICE, la costruzione di dighe e canali a un UOMO ne derivò il POTERE SOVRANO, POTERE SOVRANO potere COMANDANTE DELL'ESERCITO, SUMERI ed EGIZIANI 5500 anni fa affidarono la costruzione di dighe e canali a un UOMO