Warning:
JavaScript is turned OFF. None of the links on this page will work until it is reactivated.
If you need help turning JavaScript On, click here.
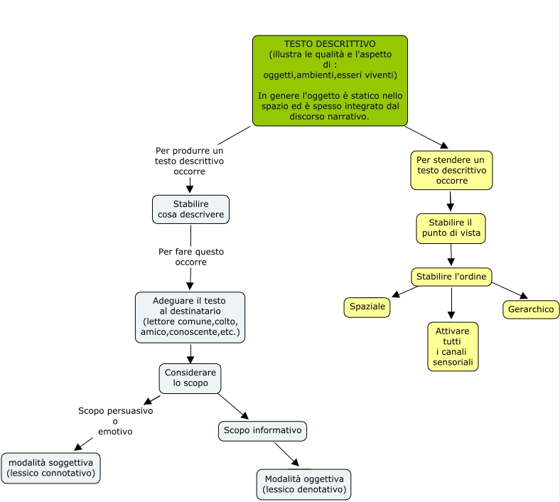
Questa Cmap, creata con IHMC CmapTools, contiene informazioni relative a: testo descrittivo, Per stendere un testo descrittivo occorre ???? Stabilire il punto di vista, Adeguare il testo al destinatario (lettore comune,colto, amico,conoscente,etc.) ???? Considerare lo scopo, Adeguare il testo al destinatario (lettore comune,colto, amico,conoscente,etc.) ???? Scopo informativo, Stabilire l'ordine ???? Gerarchico, TESTO DESCRITTIVO (illustra le qualità e l'aspetto di : oggetti,ambienti,esseri viventi) In genere l'oggetto è statico nello spazio ed è spesso integrato dal discorso narrativo. Per produrre un testo descrittivo occorre Stabilire cosa descrivere, Stabilire il punto di vista ???? Stabilire l'ordine, Considerare lo scopo Scopo persuasivo o emotivo modalità soggettiva (lessico connotativo), Stabilire cosa descrivere Per fare questo occorre Adeguare il testo al destinatario (lettore comune,colto, amico,conoscente,etc.), Modalità oggettiva (lessico denotativo) ???? ????, TESTO DESCRITTIVO (illustra le qualità e l'aspetto di : oggetti,ambienti,esseri viventi) In genere l'oggetto è statico nello spazio ed è spesso integrato dal discorso narrativo. ???? Per stendere un testo descrittivo occorre, Stabilire l'ordine Attivare tutti i canali sensoriali, Stabilire l'ordine ???? Spaziale, Considerare lo scopo Scopo persuasivo o emotivo modalità soggettiva (lessico connotativo), Scopo informativo ???? Modalità oggettiva (lessico denotativo)