Warning:
JavaScript is turned OFF. None of the links on this page will work until it is reactivated.
If you need help turning JavaScript On, click here.
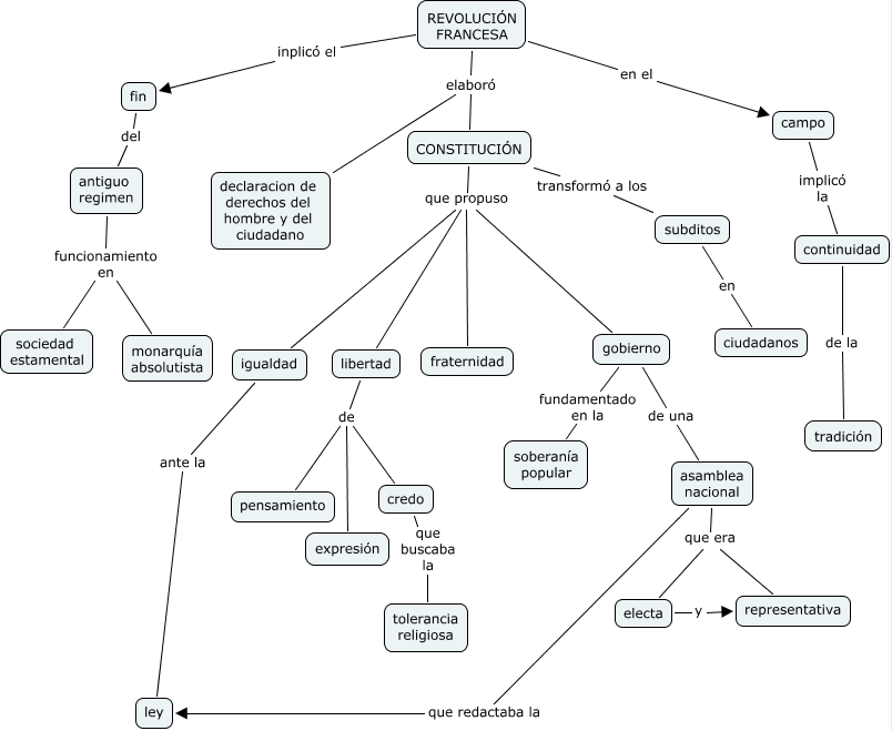
Este Cmap, tiene información relacionada con: revolucion francesa, electa y representativa, libertad de pensamiento, CONSTITUCIÓN que propuso igualdad, asamblea nacional que redactaba la ley, antiguo regimen funcionamiento en monarquía absolutista, credo que buscaba la tolerancia religiosa, fin del antiguo regimen, gobierno fundamentado en la soberanía popular, asamblea nacional que era electa, libertad de credo, CONSTITUCIÓN transformó a los subditos, REVOLUCIÓN FRANCESA elaboró CONSTITUCIÓN, REVOLUCIÓN FRANCESA inplicó el fin, CONSTITUCIÓN que propuso libertad, gobierno de una asamblea nacional, antiguo regimen funcionamiento en sociedad estamental, continuidad de la tradición, REVOLUCIÓN FRANCESA elaboró declaracion de derechos del hombre y del ciudadano, asamblea nacional que era representativa, campo implicó la continuidad