Warning:
JavaScript is turned OFF. None of the links on this page will work until it is reactivated.
If you need help turning JavaScript On, click here.
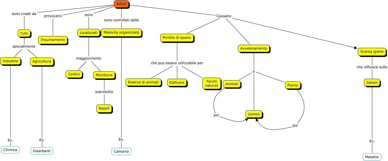
Questa Cmap, creata con IHMC CmapTools, contiene informazioni relative a: I Rifiuti, Rifiuti sono creati da Tutti, Avvelenamento a Piante, Malavita organizzata Es. Camorra, Rifiuti sono conrollati dalla Malavita organizzata, Piante poi Uomini, Meridione sopratutto Napoli, Animali poi Uomini, Perdita di spazio che puo essere utilizzabile per Parchi naturali, Avvelenamento a Animali, Perdita di spazio che puo essere utilizzabile per Riserve di animali, Tutti specialmente Industria, Agricoltura Es. Diserbanti, Rifiuti Causano Scarsa igiene, Rifiuti Causano Avvelenamento, Rifiuti sono Localizzati, Salute Es. Malattie, Perdita di spazio che puo essere utilizzabile per Edificare, Scarsa igiene che influisce sulla Salute, Localizzati maggiormente Meridione, Rifiuti Causano Perdita di spazio