Warning:
JavaScript is turned OFF. None of the links on this page will work until it is reactivated.
If you need help turning JavaScript On, click here.
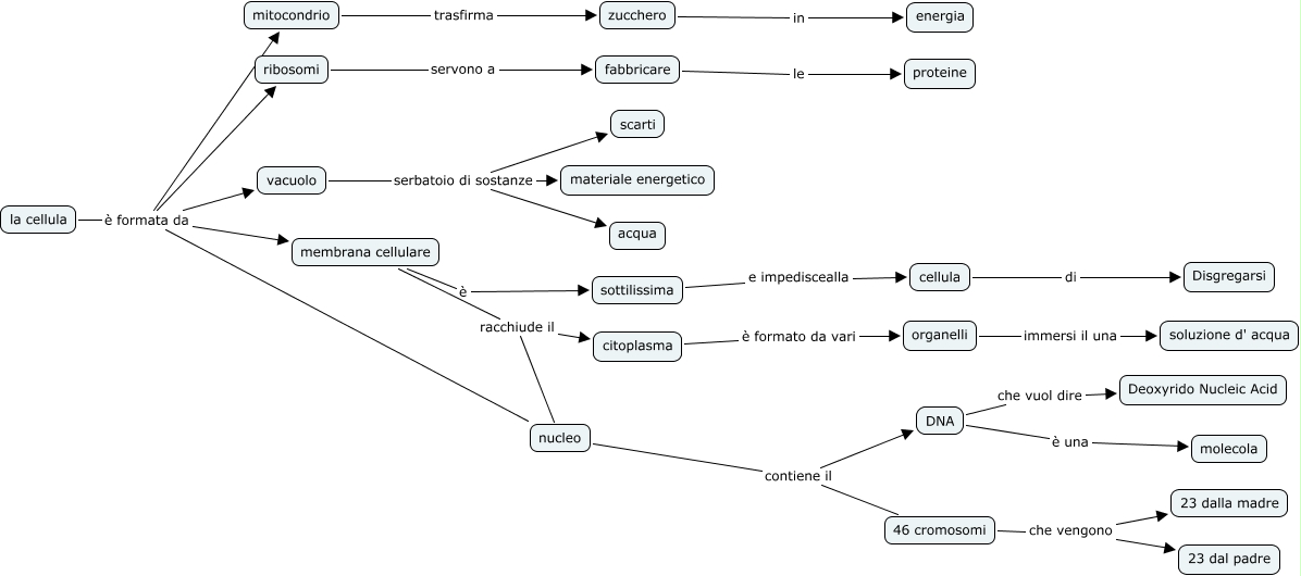
Questa Cmap, creata con IHMC CmapTools, contiene informazioni relative a: la cellula, nucleo contiene il 46 cromosomi, DNA che vuol dire Deoxyrido Nucleic Acid, DNA è una molecola, membrana cellulare racchiude il nucleo, membrana cellulare racchiude il citoplasma, 46 cromosomi che vengono 23 dalla madre, vacuolo serbatoio di sostanze acqua, la cellula è formata da vacuolo, membrana cellulare è sottilissima, mitocondrio trasfirma zucchero, ribosomi servono a fabbricare, citoplasma è formato da vari organelli, vacuolo serbatoio di sostanze materiale energetico, fabbricare le proteine, la cellula è formata da ribosomi, cellula di Disgregarsi, la cellula è formata da mitocondrio, nucleo contiene il DNA, vacuolo serbatoio di sostanze scarti, 46 cromosomi che vengono 23 dal padre