Warning:
JavaScript is turned OFF. None of the links on this page will work until it is reactivated.
If you need help turning JavaScript On, click here.
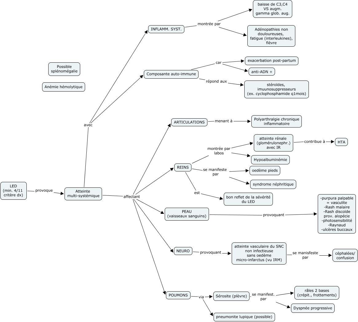
Cette carte conceptuelle, cree avec IHMC CmapTools, contient des informations liees a : MULTI_SYSTÈMES_APP 3 (4022), LED (min. 4/11 critère dx) provoque Atteinte multi-systémique, PEAU (vaisseaux sanguins) provoquant -purpura palpable = vasculite -Rash malaire -Rash discoïde prov. alopécie -photosensibilité -Raynaud -ulcères buccaux, NEURO provoquant atteinte vasculaire du SNC non infectieuse sans oedème micro-infarctus (vu IRM), Atteinte multi-systémique affectant PEAU (vaisseaux sanguins), Sérosite (plèvre) se manifest. par râles 2 bases (crépit., frottements), Atteinte multi-systémique avec Composante auto-immune, ARTICULATIONS menant à Polyarthralgie chronique inflammatoire, Atteinte multi-systémique affectant NEURO, atteinte vasculaire du SNC non infectieuse sans oedème micro-infarctus (vu IRM) se manisfeste par céphalées/ confusion, Composante auto-immune car exacerbation post-partum, Atteinte multi-systémique affectant REINS, Atteinte multi-systémique affectant ARTICULATIONS, Composante auto-immune car anti-ADN +, INFLAMM. SYST. montrée par Adénopathies non douloureuses, fatigue (interleukines), fièvre, INFLAMM. SYST. montrée par baisse de C3,C4 VS augm. gamma glob. aug., Sérosite (plèvre) se manifest. par Dyspnée progressive, REINS est bon reflet de la sévérité du LED, REINS montrée par labos Hypoalbuminémie, REINS se manifeste par oedème pieds, Atteinte multi-systémique affectant POUMONS