Warning:
JavaScript is turned OFF. None of the links on this page will work until it is reactivated.
If you need help turning JavaScript On, click here.
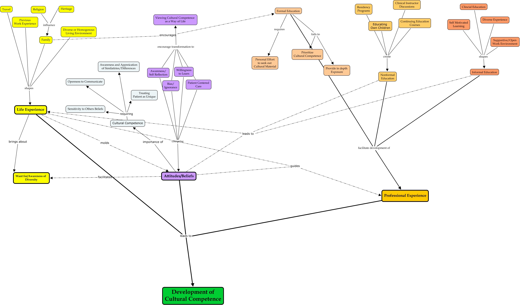
This Concept Map, created with IHMC CmapTools, has information related to: Development of Cultural Competence Combined Draft 3, Family encourages Formal Education, Formal Education fails to Prioritize Cultural Competence, Attitudes/Beliefs importance of Cultural Competence, Cultural Competence requiring Openness to Communicate, Cultural Competence requiring Awareness and Appreication of Similatiries/Differences, Nonformal Education leads to Life Experience, Formal Education fails to Provide in depth Exposure, Bias/ Ignorance encourage transformation to Viewing Cultural Competence as a Way of Life, Life Experience leads to Development of Cultural Competence, Life Experience molds Attitudes/Beliefs, Professional Experience leads to Development of Cultural Competence, Attitudes/Beliefs leads to Development of Cultural Competence, Cultural Competence requiring Sensitivity to Others Beliefs, Life Experience guides Professional Experience, Willingness to Learn encourage transformation to Viewing Cultural Competence as a Way of Life, Patient Centered Care encourage transformation to Viewing Cultural Competence as a Way of Life, Attitudes/Beliefs leads to Life Experience, Attitudes/Beliefs facilitates Want for/Awareness of Diversity, Life Experience brings about Want for/Awareness of Diversity, Formal Education requires Personal Effort to seek out Cultural Material