Warning:
JavaScript is turned OFF. None of the links on this page will work until it is reactivated.
If you need help turning JavaScript On, click here.
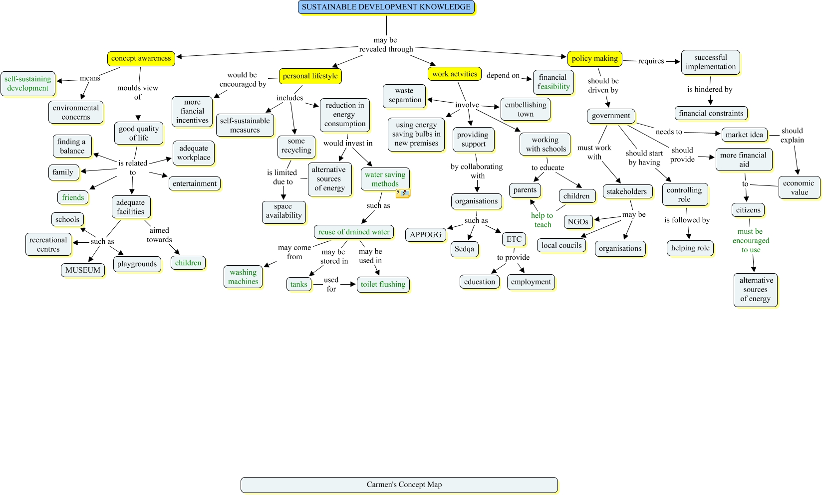
This Concept Map, created with IHMC CmapTools, has information related to: Keith - checked_J, good quality of life is related to finding a balance, SUSTAINABLE DEVELOPMENT KNOWLEDGE may be revealed through policy making, good quality of life is related to entertainment, organisations such as APPOGG, personal lifestyle includes self-sustainable measures, concept awareness means self-sustaining development, organisations such as Sedqa, good quality of life is related to friends, policy making should be driven by government, ETC to provide education, tanks used for toilet flushing, SUSTAINABLE DEVELOPMENT KNOWLEDGE may be revealed through personal lifestyle, government should start by having controlling role, citizens must be encouraged to use alternative sources of energy, government should provide more financial aid, SUSTAINABLE DEVELOPMENT KNOWLEDGE may be revealed through concept awareness, providing support by collaborating with organisations, government must work with stakeholders, children help to teach parents, concept awareness means environmental concerns