Warning:
JavaScript is turned OFF. None of the links on this page will work until it is reactivated.
If you need help turning JavaScript On, click here.
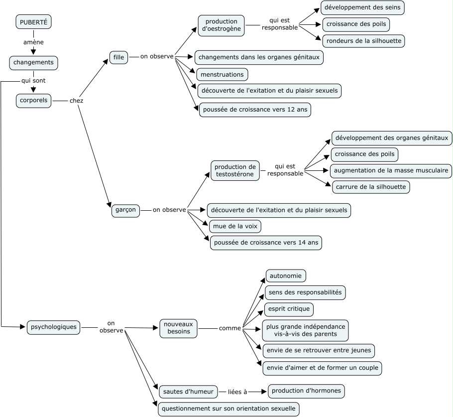
This Concept Map, created with IHMC CmapTools, has information related to: Puberté, sautes d'humeur liées à production d'hormones, psychologiques on observe questionnement sur son orientation sexuelle, garçon on observe poussée de croissance vers 14 ans, fille on observe menstruations, nouveaux besoins comme envie de se retrouver entre jeunes, garçon on observe production de testostérone, changements qui sont psychologiques, production d'oestrogène qui est responsable croissance des poils, production d'oestrogène qui est responsable rondeurs de la silhouette, corporels chez garçon, garçon on observe mue de la voix, corporels chez fille, nouveaux besoins comme autonomie, PUBERTÉ amène changements, nouveaux besoins comme envie d'aimer et de former un couple, production de testostérone qui est responsable carrure de la silhouette, psychologiques on observe sautes d'humeur, garçon on observe découverte de l'exitation et du plaisir sexuels, nouveaux besoins comme plus grande indépendance vis-à-vis des parents, production de testostérone qui est responsable développement des organes génitaux