Warning:
JavaScript is turned OFF. None of the links on this page will work until it is reactivated.
If you need help turning JavaScript On, click here.
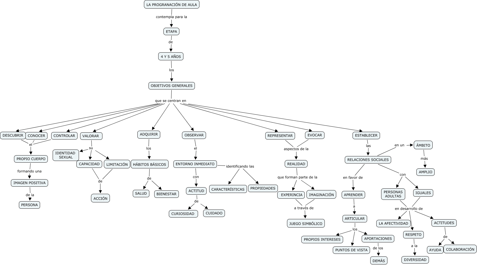
The Concept Map you are trying to access has information related to:
PROGRAMACIÓN DE AULA DE 4 Y 5 AÑOS, RELACIONES SOCIALES en favor de APRENDER, PERSONAS ADULTAS en desarrollo de LA AFECTIVIDAD, ACTITUD de CURIOSIDAD, ARTICULAR los PROPIOS INTERESES, PERSONAS ADULTAS en desarrollo de RESPETO, EXPERINCIA a través de JUEGO SIMBÓLICO, 4 Y 5 AÑOS los OBJETIVOS GENERALES, HÁBITOS BÁSICOS de BIENESTAR, LA PROGRANACIÓN DE AULA contempla para la ETAPA, OBJETIVOS GENERALES que se centran en CONTROLAR