Warning:
JavaScript is turned OFF. None of the links on this page will work until it is reactivated.
If you need help turning JavaScript On, click here.
The Concept Map you are trying to access has information related to:
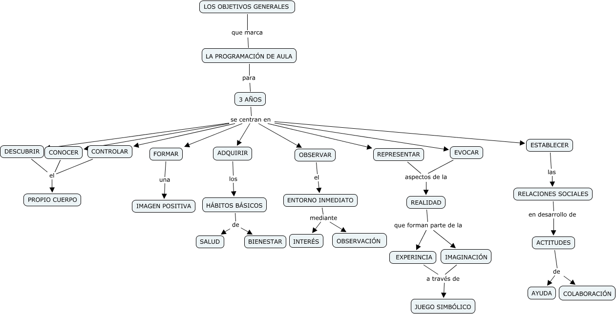
Programación de aula 3 años, RELACIONES SOCIALES en desarrollo de ACTITUDES, REALIDAD que forman parte de la EXPERINCIA, 3 AÑOS se centran en FORMAR, 3 AÑOS se centran en REPRESENTAR, LA PROGRAMACIÓN DE AULA para 3 AÑOS, FORMAR una IMAGEN POSITIVA, 3 AÑOS se centran en CONOCER, CONOCER el PROPIO CUERPO, 3 AÑOS se centran en OBSERVAR, EXPERINCIA a través de JUEGO SIMBÓLICO