Warning:
JavaScript is turned OFF. None of the links on this page will work until it is reactivated.
If you need help turning JavaScript On, click here.
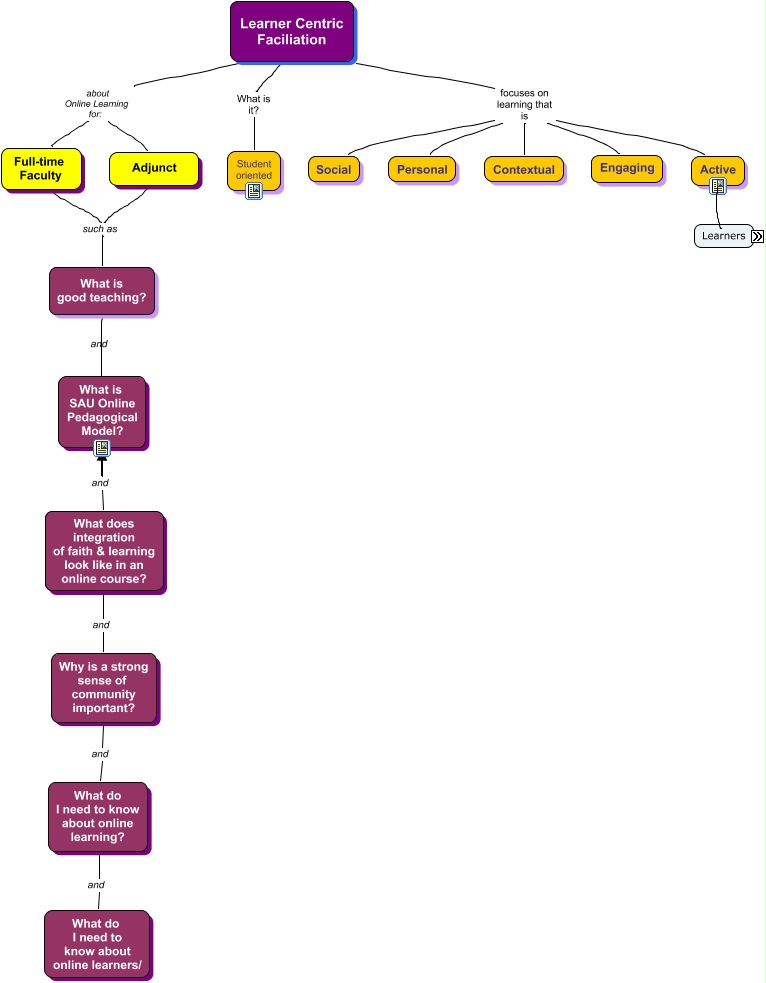
This Concept Map, created with IHMC CmapTools, has information related to: Learner Centered Faciliation, Learner Centric Faciliation about Online Learning for: Adjunct, Learner Centric Faciliation focuses on learning that is Personal, Active Learners can: work to on real world problems, Learner Centric Faciliation focuses on learning that is Contextual, Active Learners can: interact with information and people outside of class, What do I need to know about online learning? and What do I need to know about online learners/, Active Learners can: solve real world problems, research, make inquiries, etc., Active Learners can: work on group projects, Learner Centric Faciliation focuses on learning that is Active, Adjunct such as What is good teaching?, Learner Centric Faciliation focuses on learning that is Social, Active Learners can: contribute to learning when prompted through discusssion board, Learner Centric Faciliation about Online Learning for: Full-time Faculty, Learner Centric Faciliation focuses on learning that is Engaging, What is good teaching? and What is SAU Online Pedagogical Model?, Full-time Faculty such as What is good teaching?, What does integration of faith & learning look like in an online course? and Why is a strong sense of community important?, Learner Centric Faciliation What is it? Student oriented, Why is a strong sense of community important? and What do I need to know about online learning?, What is SAU Online Pedagogical Model? and What does integration of faith & learning look like in an online course?