Warning:
JavaScript is turned OFF. None of the links on this page will work until it is reactivated.
If you need help turning JavaScript On, click here.
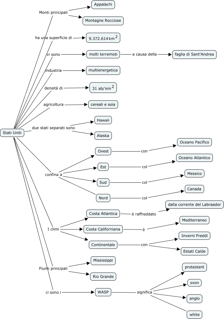
Questa Cmap, creata con IHMC CmapTools, contiene informazioni relative a: USA, Stati Uniti confina a Nord, Stati Uniti ci sono i WASP, molti terremoti a causa della faglia di Sant'Andrea, Costa Californiana è Mediterraneo, Stati Uniti agricoltura cereali e soia, Stati Uniti industria multienergetica, Continentale con Inverni Freddi, Stati Uniti I climi Costa Atlantica, WASP significa sxon, Stati Uniti vi sono molti terremoti, Stati Uniti densità di <math xmlns="http://www.w3.org/1998/Math/MathML"> <mrow> <mtext> 31 ab/ </mtext> <mmultiscripts> <mtext> km </mtext> <none/> <mtext> 2 </mtext> </mmultiscripts> </mrow> </math>, Stati Uniti Fiumi principali Mississippi, Stati Uniti confina a Est, Stati Uniti Monti principali Appalachi, WASP significa anglo, WASP significa white, Stati Uniti Monti principali Montagne Rocciose, Stati Uniti confina a Sud, Est col Oceano Atlantico, Stati Uniti I climi Continentale