Warning:
JavaScript is turned OFF. None of the links on this page will work until it is reactivated.
If you need help turning JavaScript On, click here.
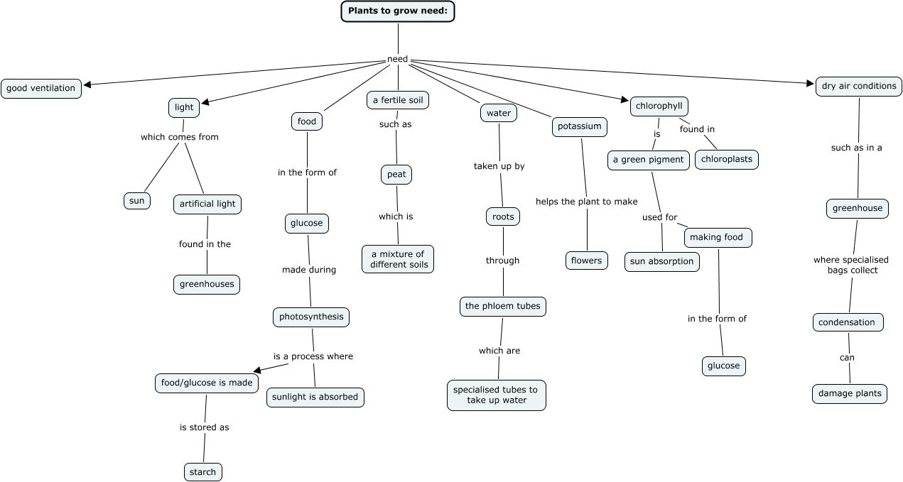
This Concept Map, created with IHMC CmapTools, has information related to: NICOLE C POST, food in the form of glucose, potassium helps the plant to make flowers, dry air conditions such as in a greenhouse, condensation can damage plants, roots through the phloem tubes, artificial light found in the greenhouses, food/glucose is made is stored as starch, Plants to grow need: need water, Plants to grow need: need potassium, Plants to grow need: need food, peat which is a mixture of different soils, a fertile soil such as peat, light which comes from artificial light, the phloem tubes which are specialised tubes to take up water, photosynthesis is a process where food/glucose is made, light which comes from sun, making food in the form of glucose, photosynthesis is a process where sunlight is absorbed, glucose made during photosynthesis, chlorophyll is a green pigment