Warning:
JavaScript is turned OFF. None of the links on this page will work until it is reactivated.
If you need help turning JavaScript On, click here.
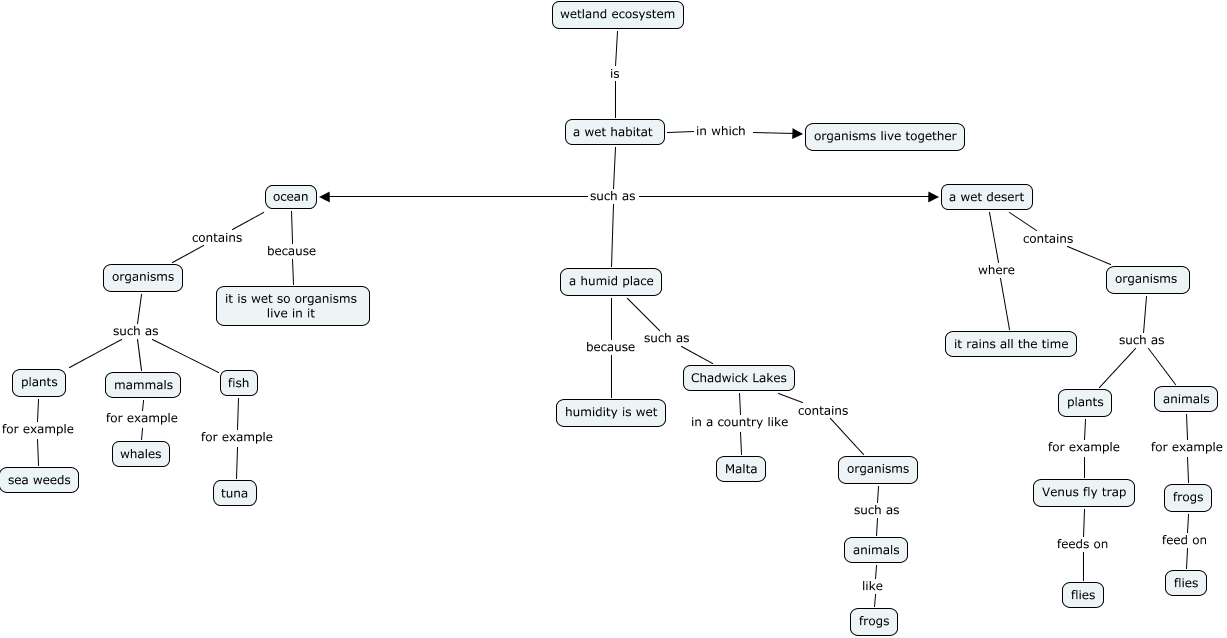
This Concept Map, created with IHMC CmapTools, has information related to: REBECCA PRE, a wet habitat such as a wet desert, a humid place because humidity is wet, fish for example tuna, organisms such as plants, ocean because it is wet so organisms live in it, frogs feed on flies, organisms such as animals, wetland ecosystem is a wet habitat, animals for example frogs, a humid place such as Chadwick Lakes, organisms such as animals, a wet desert where it rains all the time, Chadwick Lakes in a country like Malta, mammals for example whales, ocean contains organisms, Venus fly trap feeds on flies, organisms such as plants, Chadwick Lakes contains organisms, plants for example Venus fly trap, a wet habitat such as ocean