Warning:
JavaScript is turned OFF. None of the links on this page will work until it is reactivated.
If you need help turning JavaScript On, click here.
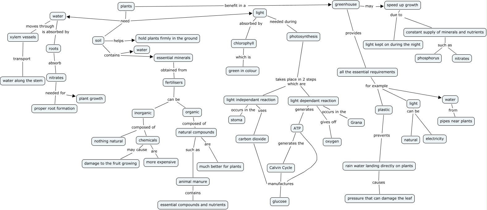
This Concept Map, created with IHMC CmapTools, has information related to: SOPHIE BONELLO POST, photosynthesis takes place in 2 steps which are light independant reaction, light can be natural, chemicals may cause damage to the fruit growing, natural compounds are much better for plants, plants need light, nitrates needed for plant growth, Calvin Cycle manufactures glucose, essential minerals obtained from fertilisers, all the essential requirements for example light, light dependant reaction generates ATP, light needed during photosynthesis, plants benefit in a greenhouse, all the essential requirements for example water, water moves through xylem vessels, speed up growth due to constant supply of minerals and nutrients, greenhouse provides all the essential requirements, light independant reaction uses carbon dioxide, fertilisers can be inorganic, xylem vessels transport water along the stem, chlorophyll which is green in colour