Warning:
JavaScript is turned OFF. None of the links on this page will work until it is reactivated.
If you need help turning JavaScript On, click here.
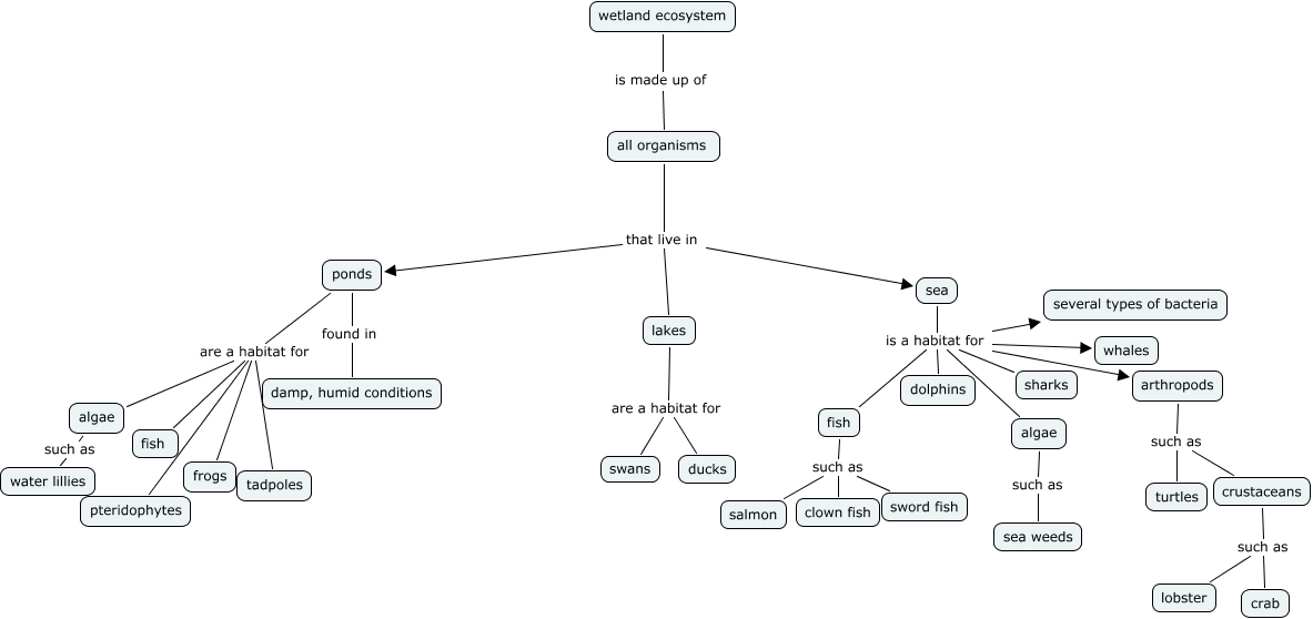
This Concept Map, created with IHMC CmapTools, has information related to: LUISA PRE, sea is a habitat for fish, all organisms that live in lakes, crustaceans such as lobster, lakes are a habitat for swans, fish such as clown fish, all organisms that live in sea, sea is a habitat for several types of bacteria, crustaceans such as crab, arthropods such as turtles, sea is a habitat for dolphins, ponds found in damp, humid conditions, ponds are a habitat for algae, ponds are a habitat for fish, sea is a habitat for whales, all organisms that live in ponds, wetland ecosystem is made up of all organisms, algae such as sea weeds, fish such as sword fish, ponds are a habitat for pteridophytes, sea is a habitat for algae