Warning:
JavaScript is turned OFF. None of the links on this page will work until it is reactivated.
If you need help turning JavaScript On, click here.
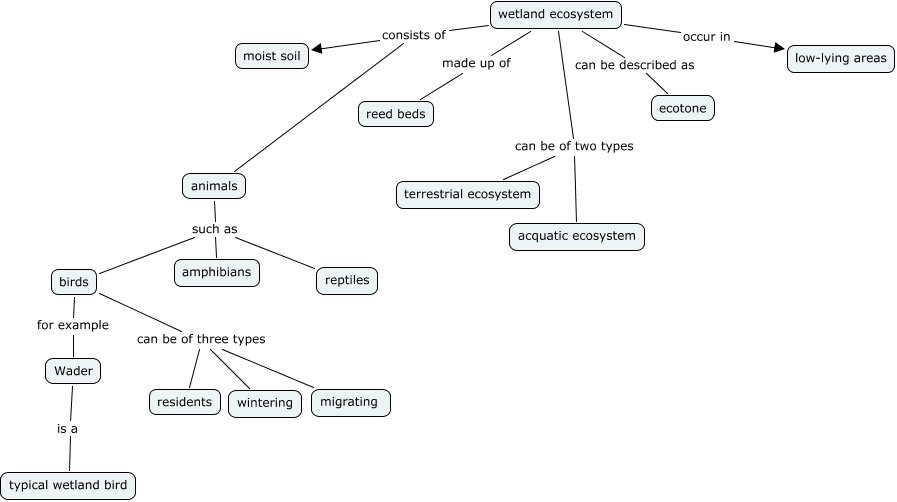
This Concept Map, created with IHMC CmapTools, has information related to: KRISTINA BUH POST, wetland ecosystem consists of moist soil, wetland ecosystem made up of reed beds, Wader is a typical wetland bird, wetland ecosystem can be described as ecotone, wetland ecosystem can be of two types terrestrial ecosystem, wetland ecosystem occur in low-lying areas, animals such as birds, animals such as amphibians, birds can be of three types residents, birds can be of three types migrating, animals such as reptiles, wetland ecosystem consists of animals, birds can be of three types wintering, birds for example Wader, wetland ecosystem can be of two types acquatic ecosystem