Warning:
JavaScript is turned OFF. None of the links on this page will work until it is reactivated.
If you need help turning JavaScript On, click here.
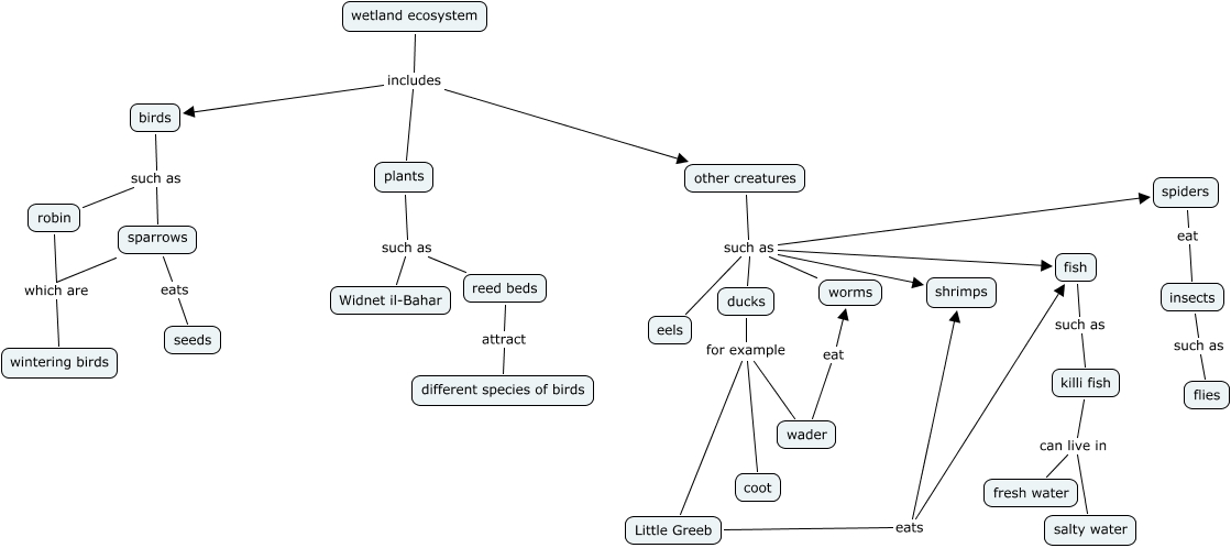
This Concept Map, created with IHMC CmapTools, has information related to: KARL POST, insects such as flies, ducks for example Little Greeb, wetland ecosystem includes other creatures, Little Greeb eats shrimps, other creatures such as fish, birds such as sparrows, sparrows which are wintering birds, other creatures such as spiders, plants such as Widnet il-Bahar, reed beds attract different species of birds, ducks for example coot, ducks for example wader, plants such as reed beds, spiders eat insects, wetland ecosystem includes birds, other creatures such as shrimps, fish such as killi fish, other creatures such as worms, Little Greeb eats fish, sparrows eats seeds