Warning:
JavaScript is turned OFF. None of the links on this page will work until it is reactivated.
If you need help turning JavaScript On, click here.
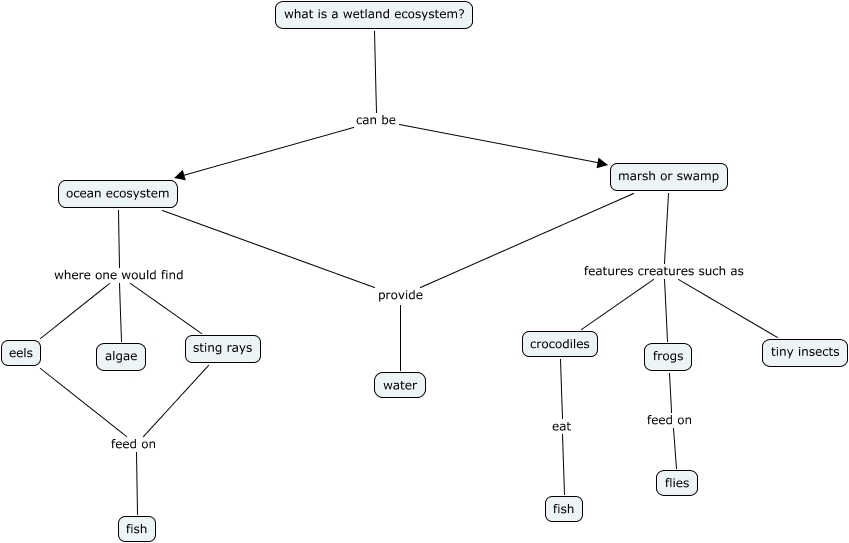
This Concept Map, created with IHMC CmapTools, has information related to: ALAIN PRE, ocean ecosystem where one would find algae, eels feed on fish, ocean ecosystem provide water, marsh or swamp features creatures such as tiny insects, ocean ecosystem where one would find eels, sting rays feed on fish, crocodiles eat fish, what is a wetland ecosystem? can be ocean ecosystem, marsh or swamp features creatures such as crocodiles, marsh or swamp provide water, what is a wetland ecosystem? can be marsh or swamp, marsh or swamp features creatures such as frogs, frogs feed on flies, ocean ecosystem where one would find sting rays