Warning:
JavaScript is turned OFF. None of the links on this page will work until it is reactivated.
If you need help turning JavaScript On, click here.
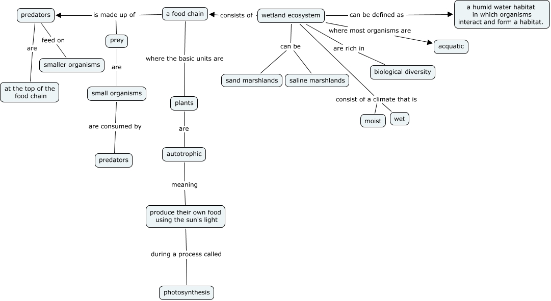
This Concept Map, created with IHMC CmapTools, has information related to: KRISTINA BUH PRE, autotrophic meaning produce their own food using the sun's light, small organisms are consumed by predators, a food chain where the basic units are plants, wetland ecosystem consist of a climate that is wet, wetland ecosystem consists of a food chain, wetland ecosystem are rich in biological diversity, prey are small organisms, a food chain is made up of predators, wetland ecosystem can be defined as a humid water habitat in which organisms interact and form a habitat., wetland ecosystem where most organisms are acquatic, wetland ecosystem can be saline marshlands, predators are at the top of the food chain, plants are autotrophic, wetland ecosystem consist of a climate that is moist, predators feed on smaller organisms, a food chain is made up of prey, produce their own food using the sun's light during a process called photosynthesis, wetland ecosystem can be sand marshlands