Warning:
JavaScript is turned OFF. None of the links on this page will work until it is reactivated.
If you need help turning JavaScript On, click here.
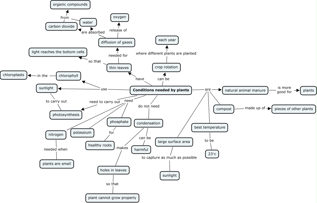
This Concept Map, created with IHMC CmapTools, has information related to: SARAH ANN POST, water from organic compounds, Conditions needed by plants are large surface area, condensation can be harmful, sunlight to carry out photosynthesis, carbon dioxide from organic compounds, best temperature to be 23°c, large surface area to capture as much as possible sunlight, Conditions needed by plants are natural animal manure, thin leaves needed for diffusion of gases, Conditions needed by plants can be crop rotation, Conditions needed by plants need potassium, Conditions needed by plants need phosphate, diffusion of gases are absorbed water, crop rotation where different plants are planted each year, Conditions needed by plants do not need condensation, Conditions needed by plants use chlorophyll, Conditions needed by plants are best temperature, condensation makes holes in leaves, Conditions needed by plants need nitrogen, compost made up of pieces of other plants