Warning:
JavaScript is turned OFF. None of the links on this page will work until it is reactivated.
If you need help turning JavaScript On, click here.
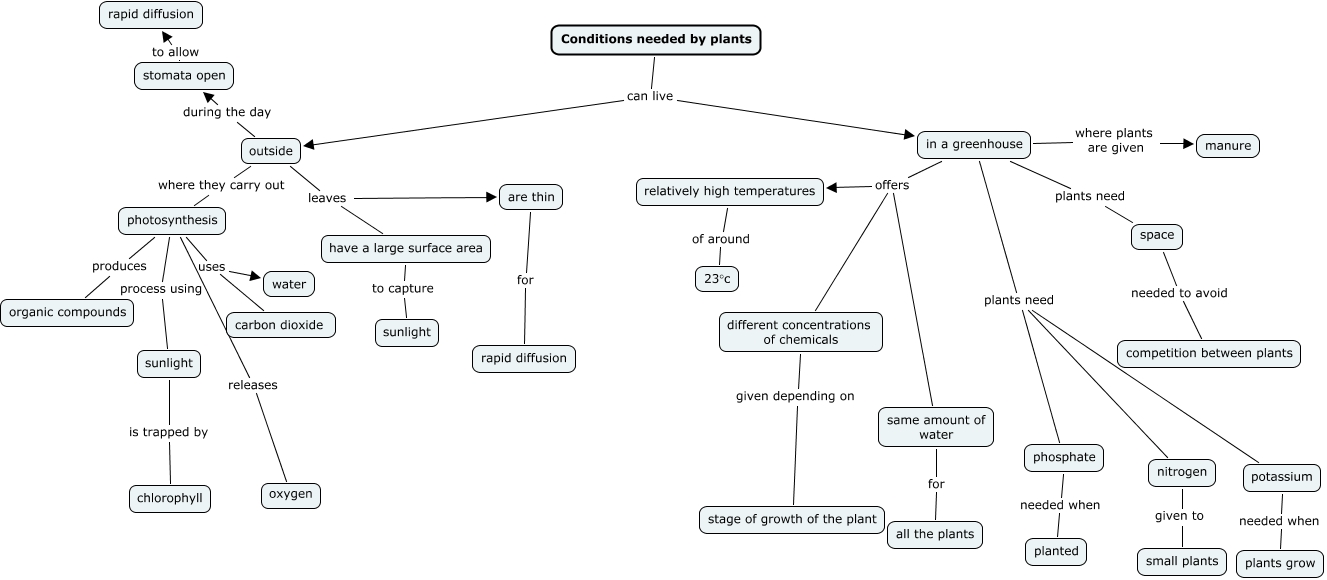
This Concept Map, created with IHMC CmapTools, has information related to: REBECCA POST, in a greenhouse where plants are given manure, sunlight is trapped by chlorophyll, Conditions needed by plants can live in a greenhouse, in a greenhouse offers different concentrations of chemicals, outside leaves are thin, relatively high temperatures of around 23°c, different concentrations of chemicals given depending on stage of growth of the plant, in a greenhouse offers same amount of water, phosphate needed when planted, same amount of water for all the plants, stomata open to allow rapid diffusion, Conditions needed by plants can live outside, in a greenhouse plants need space, in a greenhouse offers relatively high temperatures, photosynthesis uses water, nitrogen given to small plants, photosynthesis releases oxygen, outside leaves have a large surface area, have a large surface area to capture sunlight, photosynthesis uses carbon dioxide