Warning:
JavaScript is turned OFF. None of the links on this page will work until it is reactivated.
If you need help turning JavaScript On, click here.
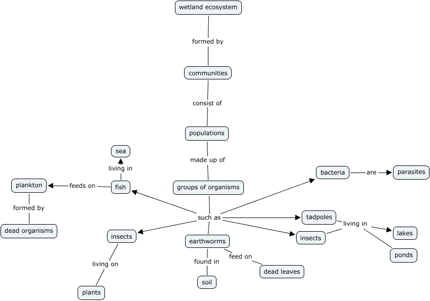
This Concept Map, created with IHMC CmapTools, has information related to: RAFFAELLA PRE, groups of organisms such as insects, fish feeds on plankton, plankton formed by dead organisms, communities consist of populations, groups of organisms such as earthworms, groups of organisms such as bacteria, populations made up of groups of organisms, insects living on plants, groups of organisms such as fish, insects living in ponds, earthworms found in soil, tadpoles living in lakes, groups of organisms such as insects, insects living in lakes, bacteria are parasites, wetland ecosystem formed by communities, tadpoles living in ponds, earthworms feed on dead leaves, fish living in sea, groups of organisms such as tadpoles