Warning:
JavaScript is turned OFF. None of the links on this page will work until it is reactivated.
If you need help turning JavaScript On, click here.
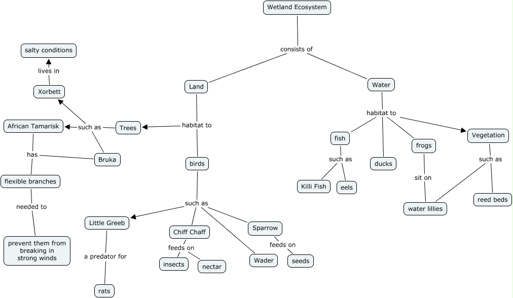
This Concept Map, created with IHMC CmapTools, has information related to: CHRISTINA POST, Wetland Ecosystem consists of Water, Bruka has flexible branches, Xorbett lives in salty conditions, Chiff Chaff feeds on nectar, Land habitat to birds, Vegetation such as water lillies, birds such as Little Greeb, frogs sit on water lillies, Trees such as Bruka, birds such as Wader, Water habitat to Vegetation, Vegetation such as reed beds, Chiff Chaff feeds on insects, Land habitat to Trees, birds such as Sparrow, fish such as Killi Fish, Sparrow feeds on seeds, Trees such as African Tamarisk, flexible branches needed to prevent them from breaking in strong winds, Water habitat to fish