Warning:
JavaScript is turned OFF. None of the links on this page will work until it is reactivated.
If you need help turning JavaScript On, click here.
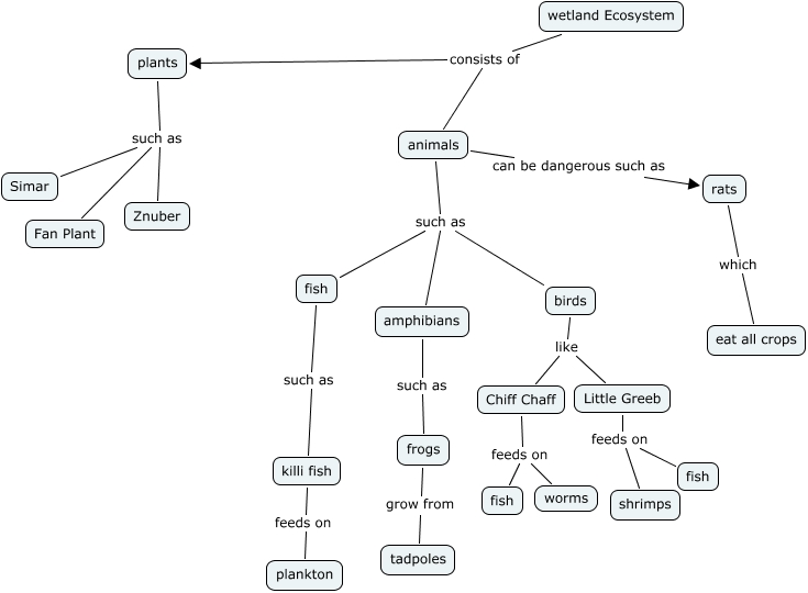
This Concept Map, created with IHMC CmapTools, has information related to: RAFFAELLA POST, wetland Ecosystem consists of plants, fish such as killi fish, animals such as fish, frogs grow from tadpoles, plants such as Znuber, Little Greeb feeds on fish, amphibians such as frogs, Chiff Chaff feeds on worms, animals such as birds, wetland Ecosystem consists of animals, animals such as amphibians, birds like Chiff Chaff, plants such as Simar, birds like Little Greeb, rats which eat all crops, Little Greeb feeds on shrimps, killi fish feeds on plankton, Chiff Chaff feeds on fish, plants such as Fan Plant, animals can be dangerous such as rats