Warning:
JavaScript is turned OFF. None of the links on this page will work until it is reactivated.
If you need help turning JavaScript On, click here.
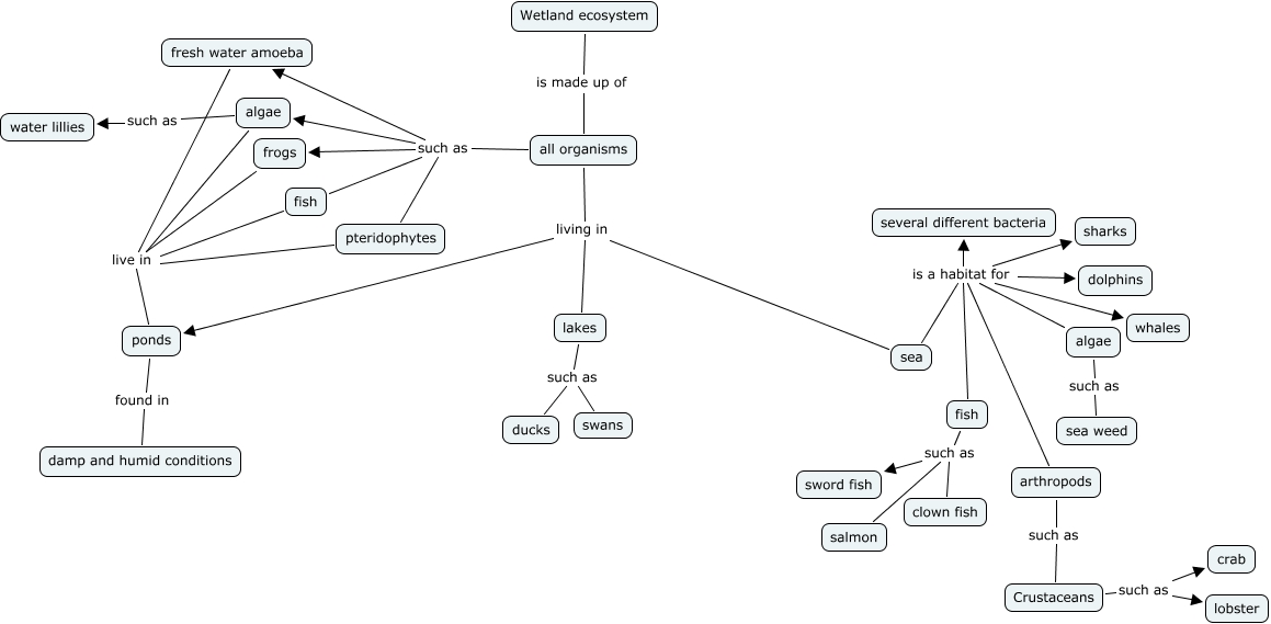
This Concept Map, created with IHMC CmapTools, has information related to: CHRISTINA AQUIL PRE, all organisms such as fish, fresh water amoeba live in ponds, fish live in ponds, pteridophytes live in ponds, all organisms living in lakes, fish such as sword fish, sea is a habitat for sharks, Crustaceans such as crab, arthropods such as Crustaceans, all organisms living in sea, all organisms living in ponds, Wetland ecosystem is made up of all organisms, sea is a habitat for arthropods, sea is a habitat for dolphins, Crustaceans such as lobster, sea is a habitat for fish, algae such as water lillies, all organisms such as algae, fish such as salmon, fish such as clown fish