Warning:
JavaScript is turned OFF. None of the links on this page will work until it is reactivated.
If you need help turning JavaScript On, click here.
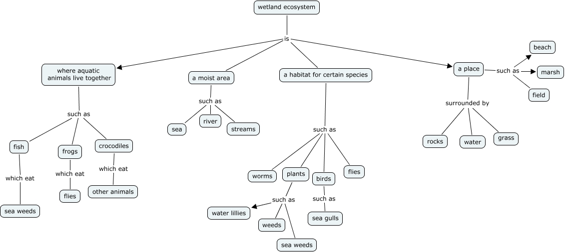
This Concept Map, created with IHMC CmapTools, has information related to: GRETA PRE, a place such as field, plants such as sea weeds, plants such as weeds, wetland ecosystem is where aquatic animals live together, crocodiles which eat other animals, where aquatic animals live together such as frogs, a habitat for certain species such as plants, birds such as sea gulls, fish which eat sea weeds, a habitat for certain species such as birds, a habitat for certain species such as worms, a moist area such as sea, a moist area such as streams, wetland ecosystem is a habitat for certain species, a place surrounded by water, where aquatic animals live together such as fish, a moist area such as river, a place such as beach, a habitat for certain species such as flies, a place such as marsh